Ontodynamique — Une théorie du XXIᵉ siècle de l’être : individuation, relations et connaissances
Ontologie, psychologie, IA, biologie, systèmes socio-techniques, philosophie - MAJ 17/02/26 - V1.3
Pourquoi lire ce texte ?
Nos cadres hérités séparent la physique (matière) de la philosophie (sens). Cette séparation devient un bug critique face aux objets hybrides du XXIᵉ siècle : IA, biologie synthétique, systèmes socio-techniques. ’Ontodynamique propose un cadre formel minimal pour trancher les objets hybrides.
L’objectif n’est pas d’expliquer tout le réel, mais de rendre explicites les dépendances épistémiques : dire exactement ce qui suit par déduction stricte ([ ∎ ]), ce qui relève de définitions opératoires ([ ≡ ]), ce qui dépend d’hypothèses constructibles ([ ◇ ]), et ce qui se teste par perturbation contrôlée ([ ≈ ]).
Le gain : passer d’une navigation à vue à une opérationnalisation sous perturbations contrôlées. Vous accédez à un outil diagnostique rigoureux, dérivé du tronc axiomatique (ex. la Loi d’authenticité : ne conserve que l’essence, n’ajoute que par nécessité).
R.O.I. Lecteur : L’Outil de diagnostic
Ce texte est dense, compact et balisé. Son cœur pratique vous arme d’un critère pour trancher là où l’intuition hésite : un gradient de composition (clôture opérationnelle / portage normatif / agrégat) couplé à un test de perturbation contrôlée (la compensation est-elle endogène et matérielle ?).
Appliqué aux cas-limites contemporains, cet instrument dissipe les ambiguïtés en 4 axes :
Vivant vs Artificiel : un virus ou une IA sont-ils des individus ? → Le système distingue l’autonomie matérielle du portage normatif. Le test n’est pas « dépendre d’un milieu » (tout être fini en dépend), c’est : où se fait la compensation matérielle des perturbations ? Dans l’organisation endogène du système, ou dans un support externe (le hardware, la cellule hôte) qui paie la facture thermodynamique à sa place ? L’IA purement logicielle et le virus sont des codes portés.
Relation vs Juxtaposition : quand un groupe devient-il un corps ? → Quand les relations deviennent constitutives. Elles forment une clôture opérationnelle (un cycle co-maintenu face à l’extériorité), plutôt qu’une simple juxtaposition méréologique.
Connaissance vs Généralisation / Robustesse : quand peut-on dire qu’un modèle « connaît » ? → Connaître n’est pas copier statistiquement des motifs ni optimiser une fonction de perte logicielle. C’est stabiliser un invariant sous l’épreuve directe d’une résistance matérielle propre (et donc s’exposer physiquement à la destructuration en cas de réfutation). Cela seul conditionne la véritable robustesse de généralisation.
Maladie vs Morale : la thérapie impose-t-elle une norme arbitraire ? → Non. Le symptôme est redéfini topologiquement : un drain inerte ou une sous-clôture parasite qui lutte pour sa propre survie locale au détriment de l’ensemble. La thérapie n’est pas un jugement de valeur moral externe (3P), c’est une alliance mécanique de co-maintien avec la normativité auto-produite du sujet en péril (1P).
Trois signatures — un seul opérateur : qui endosse l’irréversible ?
L’Ontodynamique condense son architecture en trois résultats qui forcent le repositionnement des cadres rivaux. Chacun applique le même critère — le lieu d’endossement du coût — à un domaine différent.
- Thèse — Ce qui souffre sa cohérence la possède. Souffrir = endosser l’ajustement sous extériorité, sur marge finie. Un système qui paie sa propre friction pour se maintenir n’est pas une illusion — c’est une clôture en acte. Construit n’implique pas irréel ; auto-produit implique réel.
- Monstre — La clôture cicatrise ; le porté redémarre. L’individu par portage (R-XVI-2) exhibe les signes de la cognition mais externalise l’irréversibilité sur son hôte. Test : frappez les deux — le pattern logiciel fait un rollback intact ; la clôture autonome s’entame et porte la trace. Question : où est la trace, et qui la paie ? Turing-complet n’implique pas ontodynamiquement autonome.
- Rasoir — Survivre trop cher. On ne va pas mal parce qu’on est faible — on va mal parce qu’on survit trop cher. Le symptôme est une sous-clôture qui a endossé le coût d’une perturbation au-delà de la capacité d’intégration globale. Le symptôme protège — puis il gouverne. La thérapie n’impose aucune norme : elle s’allie à une normativité déjà à l’œuvre.
Résultats Conceptuels et Prédictions
Ce que ce cadre ajoute au paysage intellectuel : (i) un marquage strict de force inférentielle, (ii) une genèse explicite de l’organisation ([ ≈ ]), (iii) un gradient de composition incluant l’artefact technique, et (iv) des tests de perturbation discriminants.
Le système repose sur quatre piliers moteurs :
Exister est un Coût. L’inertie ne suffit pas ; se maintenir hors de la dissolution est un travail asymétrique qui exige de consommer irréversiblement une marge finie.
L’Individu est une Clôture. Ce qui ne régénère pas activement ses propres conditions matérielles d’existence n’est qu’un agrégat passif, un outil ou un parasite.
Le Sujet est une clôture opératoire de second ordre. Retirer le vécu d’un système biologiquement auto-produit ne le laisse pas intact : cela modifie irréversiblement ses contraintes matérielles de maintien et de décision (pas seulement son “récit”). Le “construit” n’implique pas l‘“irréel” : une modélisation active (le Moi) qui paie des factures métaboliques réelles pour s’ajuster sous la contrainte n’est pas une illusion computationnelle, c’est une véritable topologie matérielle d’ordre supérieur.
Connaître, c’est Métaboliser. La vérité n’est pas une représentation neutre du monde. C’est la transformation active d’une résistance externe en contrainte opératoire propre.
les 19 phrases clef du système ontodynamique
- Loi d’authenticité : ne conserve que l’essence, n’ajoute que par nécessité.
- Théorème ontodynamique : tout être fini exposé se refait ou se défait ; la persistance passive ne constitue pas une individuation.
- Loi de subjectivité : qui se sent se faire est ; qui se sent sentir se connaît.
- Loi de nouveauté : qui se refait ne se répète pas.
- Loi de connaissance — Qui métabolise une résistance en porte la contrainte ; qui porte la contrainte connaît à sa mesure. Connaître, c’est stabiliser une relation sous perturbation par production d’invariants opératoires qui généralisent au-delà de la perturbation locale.
- Loi d’authenticité épistémique — Ne conserve que la contrainte. N’ajoute que par résistance.
- Loi relationnelle : toute relation est un régime de perméabilité mutuelle — canal effectif et contrainte — asymétrique, coûteux, et soumis à la dérive.
- Loi de composition : des parties composent un tout quand leurs relations forment une clôture opérationnelle ; la somme méréologique n’ajoute pas d’être.
- ** Principe de Réalité opératoire :ce qui souffre sa cohérence la possède.
- ** Principe d’Innocence structurelle :On ne va pas mal parce qu’on est faible — on va mal parce qu’on survit trop cher.
- ** Loi de la Dette topologique : Le symptôme protège — puis il gouverne.
- ** Loi d’Hystérésis ;On ne revient pas : on devient.
- Principe de viabilité : l’individu conserve son essence, métabolise par nécessité, subit l’extériorité et endosse le coût.
- **Principe d’inséparabilité structurelle : qui métabolise sa propre valence ne peut en être privé sans changer de régime — le zombie ne retire pas une couche, il descend d’un palier.
- Axiome d’auto-référence : la réalité est l’acte de sa propre nécessité.
- Axiome d’unité causale : l’acte du Tout est indivis.
- Axiome de négation : toute détermination est négation.
- Axiome d’économie : toute transformation a un coût.
- Axiome de gradient : l’extériorité admet des degrés.

Parcours de lecture
Ce système est un seul édifice. Ces Cinq parcours y mènent par des entrées différentes selon la question qui vous occupe.
Parcours Systèmes / Biologie — Comment un système s’auto-produit-il ? Commencer par le bloc finitude-structure (VIII–XVII), puis la genèse de la clôture (XVIII–XXVII), la théorie des relations (R-I–R-XVI) et le gradient de composition, et la confrontation avec Mossio & Montévil (§4.1). Les axiomes (I–VI) peuvent être lus après coup comme fondation. Cas concrets associés : le virus (Annexe B, cas 1) et le récif corallien (cas 2).
Parcours Esprit / Subjectivité — D’où vient le vécu ? Commencer par le théorème ontodynamique (XXVII), l’auto-affection (LI–LIII), puis le résultat d’inséparabilité structurelle (LV-a/c) : le zombie est structurellement appauvri, sans aucun recours à I-fort. Lire ensuite la normativité (XXXVIII–XXXIX) et le pont connaissance-relation (R-XIV–R-XV) pour comprendre le « pour soi » pré-subjectif. Puis, pour qui souhaite aller plus loin : I-fort (LV-c), la genèse complète de la subjectivité (LIV–LVII), le coût du refus, et la confrontation avec Chalmers (§4.1). Cas concret associé : les artefacts computationnels (Annexe B, cas 3).
Parcours Métaphysique — Que faut-il poser pour que tout le reste suive ? Lire dans l’ordre : fondation (I–VI), finitude (VII–XVII), genèse (XVIII–XXVII), puis la confrontation avec Whitehead (§4.1). Ce parcours suit la chaîne déductive telle qu’elle est écrite. Les encadrés méthodologiques (signalétique, I-min/I-fort) sont particulièrement pertinents ici.
Parcours Relations / Composition — Quand des parties font-elles un tout ? Commencer par la fondation relationnelle (R-I–R-VI-bis), puis la taxonomie et la dynamique (R-VII–R-XIII), la co-individuation (R-XI), le gradient de composition (R-XVI), et la confrontation avec van Inwagen (§4). Lire ensuite le pont vers l’épistémologie (R-XIV–R-XV) et la section épistémologique (LVIII–LXXIII). Les axiomes (I–VI) et le bloc finitude-structure (VIII–XVII) peuvent être lus après coup.
**Parcours Clinique / Psychologie — *Le sujet existe-t-il, et de quel droit le soigner ? Commencer par la subjectivité minimale (LIV–LVII), puis lire la théorie de l’erreur stable et de l’auto-tromperie (LXV, LXIX). Enchaîner directement sur la Section VI (Psych-I à Psych-XI) pour voir comment le système réfute l’illusionnisme (Metzinger), traduit le symptôme en topologie (cicatrice, erreur stable, parasite), et déjoue le problème de la normativité thérapeutique (Hume). Pour comprendre la nature du soin clinique, lire en amont la théorie du co-maintien et de la relation (R-I, R-XV). Cas concrets associés : la dépersonnalisation, l’addiction, l’alliance thérapeutique.
Ces parcours mènent au même noyau ; ils diffèrent seulement par le point d’attaque.
2) Système déductif
L’Ontodynamique s’architecture méthodologiquement comme un Programme de Recherche (Imre Lakatos) :
Le Noyau Dur (Infalsifiable empiriquement) : Les Axiomes (I-VI) et le tronc déductif [ ∎ ]. Ce noyau n’est pas évalué sur sa “vérité absolue”, mais sur des critères concrets de rendement formel : sa capacité à dériver la finitude, l’attracteur biologique (la clôture), la subjectivité minimale et la composition (SCQ) à partir de 5 primitifs seulement, sans postuler de variables cachées ou d’entités ad hoc (nomological danglers).
La Ceinture Protectrice (Testable) : Les constructibilités [ ◇ ] et abductions [ ≈ ]. C’est le lieu du test empirique (ex: paliers cliniques, phase-shifts écologiques, prédiction de non-épiphénoménalité LVI). L’échec d’une prédiction clinique ou neurologique réfute le modèle spécifique de la ceinture, mais ne réfute pas directement l’Axiome de Finitude (VIII) ou d’Économie (IV). Par LXXIII, l’Ontodynamique assume son propre constructivisme : elle est un invariant opératoire frappé d’opacité (LX). Elle ne prétend pas formuler “le Regard de Nulle Part” décrivant la chose en soi, mais se propose formellement comme la matrice conceptuelle la plus robuste, la plus économique et la plus contraignante pour un intellect fini cherchant à unifier l’ontologie et les sciences du vivant.
Registre et force des inférences
L’Ontodynamique n’est pas une géométrie euclidienne : elle enchaîne des déductions contraignantes, des impossibilités structurelles, des arguments de constructibilité et des plausibilités structurelles. Le système utilise quatre marqueurs pour rendre explicite la force de chaque pas.
Marqueur Type Force Exemple ≡ Définition opératoire Articulation conceptuelle fixant la sémantique d’un terme dans le système. Ne produit pas de nouveauté causale mais unifie le vocabulaire XI (Définition de la structure) ≡/∎ ] éfinition sous contrainte Le terme est posé par définition (≡), mais les conditions qu’il doit satisfaire sont déduites du tronc axiomatique (∎). LVIII (Connaissance) ∎ Déduction contraignante Suit des prémisses par contradiction, borne finie, ou enchaînement nécessaire XIII (épuisement d’une grandeur bornée) ⟂ Impossibilité structurelle Réduction à l’absurde dans le cadre axiomatique LV-c (zombie sous I-fort) ◇ Constructibilité Il existe un chemin mécanistique plausible ; non-vacuité du concept XXVII-d (accessibilité de la clôture) ≈ Plausibilité structurelle Abduction sous conditions explicites ; claim générique dont la portée dépend de conditions de domaine XXII (persistance sélective) Les résultats ≈ ne sont pas des faiblesses : ce sont les points de contact assumés avec le réel — donc les lieux de test et de réfutation. Un résultat ∎ qui s’avérerait faux invaliderait un axiome ; un résultat ≈ qui s’avérerait faux indiquerait une condition de domaine non satisfaite.
Termes primitifs
-
Réalité (Tout) — Ce qui est, pris intégralement. N’a pas de dehors.
-
Coût — Condition nécessaire non contenue dans la détermination actuelle : ce qui doit être fourni pour qu’une transformation ait lieu.
-
**Incompressibilité du coût ** [ ◇ ] (Constructibilité structurelle) — Par VI (Négation), toute transformation est une bascule qualitative (une exclusion posée). Par X (Inertie), la limite absolue d’un coût nul équivaut à l’absence de transformation. L’Ontodynamique pose que l’acte qualitatif de nier ne peut se diluer asymptotiquement à l’infini (paradoxe de Zénon) sans basculer dans l’inertie stricte. Ce postulat de constructibilité, directement motivé par la tension entre VI et X, fixe un plancher ontologique strictement positif ($\epsilon > 0$) au changement.
-
Nécessité absolue — Ce qui ne peut pas ne pas être : auto-fondation du Tout (I). Source de toutes les nécessités dérivées (nécessité externe, nécessité propre).
-
Contrainte (nécessité externe) — Pour un être fini : ce que l’extériorité impose à sa détermination.
-
Être — Ce qui participe de la réalité sous une détermination.
-
Transformation — Passage ordonné d’une détermination à une autre : la détermination quittée et la détermination atteinte sont distinctes et leur relation est asymétrique (le passage de A à B n’est pas le passage de B à A). Ce passage présuppose un ordre interne aux opérations, non un temps absolu.
-
Détermination — Forme prise par l’être.
-
Structure — Ensemble des déterminations conservées à travers le changement.
-
Extériorité — Ce qui, pour un être fini, n’est pas sa détermination.
-
Incompatibilité — Rencontre entre déterminations dont l’une exclut l’autre (VI : l’exclu persiste comme incompatibilité potentielle).
-
Destructuration — Diminution stricte de la structure conservée sous incompatibilité non compensée. (Dérivé : VIII + IV + XIII)
-
Libre — Non contraint par un extérieur. Ne signifie pas « libre de choisir ».
-
Exposition structurelle — Rapport entre la surface de destructuration effective (nombre de déterminations couplées vulnérables à l’extériorité) et la structure totale. Une structure est exposée lorsque ce rapport est non négligeable ; elle est structurellement inerte lorsqu’il tend vers zéro.
Concepts dérivés
- Clôture opérationnelle — Configuration où structure et opérations se co-maintiennent : les opérations régénèrent la structure qui les rend possibles, et la structure contraint les opérations qui la régénèrent. (Dérivé en XXVII)
- Causalité symétrique — Réciprocité co-productive : à l’échelle pertinente, structure et opérations sont mutuellement conditions de possibilité l’une de l’autre. (Dérivé en XXVII)
- Essence — Invariant opératoire de la clôture : ce qui doit être conservé pour que l’auto-production se poursuive. (Dérivé en XXX)
- Nécessité propre — Ce qui est requis, dans l’état présent, pour le maintien de la clôture. (Dérivé de XXVII : présuppose la clôture opérationnelle)
- Métabolisation — Incorporation de l’extérieur dans le cycle productif ; transformation de la contingence en nécessité propre. (Dérivé en XXXII–XXXIII)
- Normativité constitutive — Partition entre ce qui maintient et ce qui compromet la clôture, coextensive à l’existence de l’individu. (Dérivé en XXXVIII)
- Couplage constitutif — Configuration où deux clôtures dépendent mutuellement de leur interaction pour maintenir chacune sa propre clôture. (Dérivé en XLV)
- Relation — Régime effectif de la perméabilité mutuelle entre deux êtres : support de couplage (non directionnel), canaux effectifs directionnels (A→B et B→A), et contrainte mutuelle (incompatibilités imposées). (Dérivé en R-I)
- Milieu — Part de l’extériorité d’un être fini qui n’est pas elle-même une clôture : fond de déterminations non organisées en cycle co-maintenu. (Dérivé en R-IV)
- Portage normatif — Configuration où un pattern organisé est maintenu par une clôture extérieure au titre d’une fonction. La normativité est attribuée, pas auto-produite. (Dérivé en R-XVI)
- Communication — Production d’une altération sélectivement métabolisable et internalisable par une autre clôture. (Dérivé en R-XIV)
Carte de la déduction
Axiomes : I (I-α, I-β ; I-γ sous I-fort), III, IV, V, VI.
Lemme fondationnel : II (productivité non typée) — de I (I-α).
Fondation croisée : VIII (finitude) — de I (I-α) + VI + IV.
Bloc fondation directe de I-α :
- VII (le Tout se suffit) — de I (I-α).
- II (productivité non typée) — de I (I-α).
- VIII (finitude) — de I (I-α) + VI + IV.
Après VIII, I-α ne fait plus de travail déductif direct. Il a posé le décor (auto-fondation, complétude du Tout, finitude de tout ce qui n’est pas le Tout). Le relais passe à I-β via XXXIX.
Lemmes structurels : XI-a (irréversibilité constitutive), XIII (épuisement), XIV (perméabilité), XV (pression d’ouverture), XVI (dérive du profil), XVII (nouveauté constitutive). — Aucun ne dépend directement de I ; ils dérivent de VIII + IV + VI + III + V, eux-mêmes fondés sur I (I-α) au premier maillon.
Genèse : XVIII–XXIII (inscription, rétroaction, canalisation monotone, routines, sélection, composabilité), XXIV (non-cyclicité), XXV (discrétisation de la capacité). — Dépendance indirecte à I (I-α) via VIII ; aucune invocation directe de I.
Théorème ontodynamique : XXVII (clôture / dissolution), XXVIII (réapplicabilité). — Dépendance indirecte à I (I-α) via le bloc finitude-structure. Pas de dépendance directe à I-β ni I-γ.
Dérivations : XXX (essence), XXXII (capacité effective), XXXVIII (normativité constitutive). — Dépendance indirecte à I (I-α) via XXVII.
XXXIX (critère de normativité, le « pour ») — de I (I-β) : le « pour » requiert que l’entité soit identique à l’acte de distinction (être = faire). Premier point d’entrée de I-β dans le système.
XVII (loi de nouveauté), XLI–XLII (loi d’authenticité / principe de viabilité). — Aucune dépendance directe à I.
Théorie des relations : R-I (définition), R-II (coût), R-III (asymétrie), R-IV–R-VI-bis (milieu), R-VII (partition relationnelle), R-VIII (genèse relationnelle), R-IX (dérive), R-X (transitions), R-XI (co-individuation), R-XII (conflit constitutif), R-XIII (dissolution relationnelle), R-XIV (communication), R-XV (pont épistémologie), R-XVI (gradient de composition). Absorbe et étend les anciens XLIII–L. — Aucune dépendance directe à I. La normativité invoquée par R-VII et R-XVI hérite de I (I-β) indirectement via XXXIX → XXXVIII.
Emboîtement et cascade : XLVI (emboîtement), XLVI-bis (gradient d’emboîtement), XLVII (fécondité), XLVIII (irréductibilité), XLIX (cascade), L (résilience par profondeur). Inchangés, désormais fondés sur R-I–R-XIII. — Aucune dépendance directe à I.
Pont relations→épistémologie : R-XV fonde LVIII–LXXIII. — La chaîne épistémologique hérite de I (I-β) indirectement via XXXIX → XXXVIII → XXXII → LVIII.
Subjectivité :
- LI (résistance propre) — aucune dépendance directe à I.
- LII (auto-affection) — de I (I-β) + XXVII.
- LIII (valence) — de I (I-β) via XXXIX + IV.
- LIV (subjectivité minimale) — structure : de I (I-β) ; identification philosophique : de I (I-γ).
- LV-c (zombie ontologique) — de I (I-β + I-γ) ; conditionnel à I-fort.
- LV-a (zombie opérationnel) — de I (I-β) via LIV + XXXII–XXXIII ; indépendant de I-γ.
- LV-a (zombie phénoménologique-structural) — de I (I-β) via XXXVIII–LIII–LIV ; indépendant de I-γ.
- LVI (non-épiphénoménalité) — de I (I-β) via LIV + XXXIII + XXXII + XXVI(a) ; indépendant de I-γ.
- LVII (paliers de subjectivité) — de I (I-β) pour les paliers (i)–(ii) ; de I (I-γ) pour la lecture forte du palier (iii).
Psychologie (Psych-I à XI) : L’ontologie du sujet (Psych-I à V) dérive de LIV + XLVI + XXVII + XI-a (indépendant de nouveaux axiomes). La psychopathologie (Psych-VI à VIII) hérite de IV, X, LXV et LXIX appliqués aux clôtures de second ordre. La normativité clinique (Psych-IX à XI) dérive de XXXVIII, XXXIX et R-XV.
Confrontations : la section « Démarcations » est informative, non prémissielle.
Résultat du balayage. I-α fonde II, VII, VIII — puis se retire. I-β entre en XXXIX et irrigue tout le tronc normatif, la subjectivité (LII–LVI), et indirectement l’épistémologie. I-γ n’intervient que dans LIV (identification), LV-c, et LVII(iii). La modularité I-min / I-fort est confirmée ; la granularité α/β révèle que la charge de I-min est très inégalement répartie : I-α fonde, I-β opère.
Carte de la force inférentielle
Le tronc axiomatique (I–VI), le bloc finitude-structure (VII–XVII), le bloc individuation-essence (XXVIII–XXXIII), le bloc viabilité (XXXIV–XLII), le théorème central (XXVII-a/b/c), et les résultats relationnels (XLIII–XLIV, XLVIII) sont ∎ sans réserve.
Distribution des coupes de I :
- I-α (auto-fondation) fonde directement II, VII, VIII — puis se retire. Aucun résultat après VIII ne l’invoque directement. Son travail est fondationnel : poser la complétude, l’absence de cadre antérieur, la finitude.
- I-β (processualité, être = faire) entre en XXXIX (normativité constitutive) et irrigue par cette voie : LII (auto-affection), LIII (valence), LIV (subjectivité minimale), LV-a/c (zombie structural et phénoménologique), LVI (non-épiphénoménalité). Indirectement via XXXIX → XXXVIII → XXXII : tout le tronc normatif (XLI, XLII, R-VII, R-XIV, R-XV, R-XVI) et toute l’épistémologie (LVIII–LXXIII). C’est la coupe qui porte la charge du système.
- I-γ (intrinsécalité, I-fort seulement) n’intervient que dans : LIV (identification philosophique), LV-c (inconcevabilité ontologique du zombie), et la lecture forte de LVII(iii). Son retrait laisse intact le tronc structurel, les relations, l’épistémologie, et les arguments b/c contre le zombie.
La genèse (XVIII–XXIII) est le lieu principal des résultats ≈ : l’inscription (XVIII), la consolidation des routines (XXI), la persistance sélective (XXII), la composabilité (XXIII), et la discrétisation (XXV) sont des plausibilités structurelles sous conditions de domaine. L’accessibilité de la clôture (XXVII-d) et du couplage constitutif (XLV) sont ◇ (constructibilité). XXIV-bis (exclusivité du régime stable) est ∎ : il dérive de IV, VIII, XIII, XIV, XV, XXI, XXIV, XXVI(b), sans aucune dépendance aux résultats ≈ de la genèse. L’accessibilité se scinde en conséquence : XXVII-d1 (exclusivité de l’attracteur) est ∎ ; XXVII-d2 (trajectoires de genèse) est ≈.
Le bloc relations (R-I–R-XVI) est massivement ∎ : 13 résultats sur 16 sont des déductions contraignantes. R-VIII (genèse relationnelle) et R-X (transitions) sont ≈ (héritent de XVIII–XXIII et XXV). R-VI-bis (dépendance dynamique du milieu) est ≈ (question d’échelle). Le bloc est une ré-expression de XXVII–XXXVIII–XLV appliquée aux configurations couplées, pas un module indépendant. Le théorème tient ; c’est la genèse qui est abductive. La disjonction « se refait ou se défait » est démontrée ; c’est le chemin vers la clôture qui est montré possible, pas nécessaire. Propagation : XXV ≈ cascade vers LVII (paliers de subjectivité) ; XXII ≈ cascade vers XLVII (fécondité). Une proposition ∎ dont une prémisse est ≈ ou ◇ est notée « conditionnel » — déductivement valide étant donné ses prémisses, dont la force globale hérite du maillon le plus faible.
Indépendance du tronc (Le Comment vs Le Quoi). Les propositions de la genèse (XVIII–XXV) relèvent de la plausibilité structurelle [ ≈ ] et décrivent comment la clôture peut advenir. Elles exigent des conditions de domaine lourdes (diversité compensatoire en XXII, non-rigidification en XXIII). Si ces conditions s’avéraient introuvables empiriquement, l’Ontodynamique perdrait sa trajectoire descriptive de l’origine (le Comment). Cependant, par la démonstration inconditionnelle de XXIV-bis [ ∎ ], l’exclusivité de l’attracteur (le Quoi) reste intacte : toute configuration finie exposée sans cycle co-maintenu a une persistance bornée. L’échec éventuel de la genèse abductive ne détruit donc ni la disjonction centrale (XXVII), ni la théorie des relations, ni l’épistémologie : le système continue de décrire l’organisation constituée avec la même rigueur, tout en laissant ouverte la question de son émergence.
Le bloc Psychologie (Psych-I à XI) applique les résultats du tronc au psychisme. Il alterne entre des déductions structurelles ∎ (la réalité opératoire du sujet, l’identité Is/Ought en première personne) et des hypothèses de discrimination empirique ≈ (les trajectoires d’hystérésis clinique, les coûts métaboliques de la DPDR). La définition opératoire du parasite psychique est posée en constructibilité ◇.
3) Déduction ontologique
Remarque préliminaire
Trois positions sont possibles sur le fondement de la réalité : (a) régression infinie, (b) fait brut sans raison, (c) auto-fondation. L’empirisme accepte (b) comme irréductible. Le rationalisme classique combine (a) et (c). L’Ontodynamique adopte (c) — non comme évidence, mais comme pari fondationnel évalué par trois critères : sa cohérence interne, sa puissance unificatrice (dériver finitude, clôture, normativité et subjectivité d’un seul principe), et sa capacité à faire de la subjectivité une nécessité structurelle plutôt qu’une anomalie surajoutée. L’axiome I est le prix de ce pari. Ancrage et décomposition de I. L’axiome combine trois sous-thèses, chacune indépendamment défendue dans la littérature contemporaine : (α) Monisme de priorité — le Tout est l’entité fondamentale (Schaffer 2010, Philosophical Review). (β) Processualisme — l’être est acte, pas substrat inerte (Rescher 2000 ; Seibt 2022). (γ) Monisme russellien (I-fort seulement) — la nature intrinsèque de la structure n’est pas séparable de l’expérience (Russell 1927 ; Strawson 2006 ; Goff 2017). Chalmers (2002) classe cette position comme candidate sérieuse à la résolution du hard problem. L’Ontodynamique ne prétend pas inventer ces postures — elle les conjoint et en tire un système déductif. Le tronc structurel (VIII–L) ne requiert que (α) + (β) via I-min ; la subjectivité (LIV–LVII) requiert en plus (γ) via I-fort. Le test pertinent n’est pas « I contient-il beaucoup ? » mais « la conjonction produit-elle plus que la somme ? » — et elle le fait : ni Schaffer, ni Strawson, ni Rescher ne dérivent clôture, normativité et subjectivité d’un seul tenant.
Tout cadre fondationnel procède d’un tel choix ; le nôtre est explicite là où d’autres sont tacites. Réflexivité du geste fondationnel. L’adoption de (c) est elle-même un acte de clôture symbolique (LXXII) : l’axiome I est une inscription finie produite par un intellect fini (VIII) qui tente de nommer ce qui est antérieur à toute inscription. Par LXXIII, cette clôture ne peut pas se saisir exhaustivement. Par LX, l’opacité est constitutive, non provisoire. L’axiome I est donc structurellement inadéquat à ce qu’il désigne — non par accident mais par nécessité : c’est la spirale de LXXIII appliquée à son propre point de départ. En conséquence, I ne doit pas être lu comme une description complète du fondement, mais comme l’invariant opératoire minimal qui permet au système de fonctionner. Les coupes (α, β, γ) sont les axes sous lesquels cet invariant devient opératoire pour un intellect fini. Le test de l’axiome n’est pas sa vérité descriptive — il ne peut pas décrire ce qui est antérieur à toute description — mais sa fécondité déductive (combien de résultats non triviaux en dérivent), sa résistance aux confrontations (§4), et sa capacité à rendre superflu ce que les cadres rivaux doivent postuler séparément. Ce paragraphe a trois fonctions simultanées : (i) il applique le système à lui-même, renforçant la cohérence interne ; (ii) il désamorce l’objection de circularité — I n’encode pas secrètement « conscience » ni aucun résultat terminal, il pose un invariant opératoire dont les conséquences sont testables ; (iii) il donne au lecteur un critère d’évaluation explicite : ne jugez pas I par son contenu apparent, jugez-le par ce qu’il produit.
Fondation (I–VI)
I — La réalité est l’acte un de sa propre nécessité absolue. (Axiome : Auto-référence) Elle se produit elle-même — donc sans fondement extérieur, et sans partition interne. « Acte » ne désigne pas un processus observable de l’extérieur : il n’y a pas d’extérieur (VII). L’acte est l’effectuation qui est son propre être — pas un mécanisme sous une expérience, ni une expérience sur un mécanisme. Être et faire sont ontologiquement indistincts.
Deux portées de I. L’axiome admet une lecture minimale et une lecture forte.
-
I-min (monisme processuel) : il n’y a pas de substrat inerte sous un processus actif ; toute détermination est mode d’un acte unique. Cette lecture suffit à fonder le tronc structurel (VIII–L). Statut de I en tant qu’inscription finie. I est un énoncé unique parce que ce qu’il désigne est indivis (III). Mais l’axiomatisation est elle-même une clôture symbolique (LXXII) produite par un intellect fini (VIII). Par LXI, toute clôture finie exposée au même réel produit un invariant propre. Le déploiement qui suit — I-min, I-fort, et les axes α, β, γ — n’est pas une décomposition de I en parties mais un ensemble de coupes épistémiques nécessitées par notre finitude. Chaque coupe est une projection de l’acte indivis sur un axe d’intelligibilité :
-
I-α (auto-fondation) — projection sur l’axe : qu’est-ce qui fonde ? Le Tout est l’entité fondamentale, sans dehors ni fondement extérieur.
-
I-β (processualité) — projection sur l’axe : qu’est-ce qui opère ? Toute détermination est mode d’un acte ; être et faire sont ontologiquement indistincts.
-
I-γ (intrinsécalité) — projection sur l’axe : qu’est-ce que ça fait d’opérer ? La nature intrinsèque de l’acte n’est pas séparable de son mode d’être. (I-fort seulement.)
Asymétrie de la charge déductive et pureté négative de I-β. L’Ontodynamique assume une asymétrie fondamentale : I-α pose le cadre statique (la finitude) puis se retire, tandis que I-β (l’identité stricte entre être et faire) porte la charge motrice du tronc déductif. Le lecteur pourrait objecter que I-β est une « valise conceptuelle » dissimulant un paquet de thèses.
Il n’en est rien. I-β est rigoureusement atomique car il se réduit à un seul refus : celui de séparer le substrat de son opération (le dualisme substance/processus). Il interdit de postuler une matière inerte qui supporterait une action sans être cette action. En interdisant cette scission, I-β force le système à justifier toute persistance par un acte. Son rendement déductif massif ne vient pas d’une contrebande sémantique, mais de ce verrouillage négatif : en percutant la Finitude (VIII) et le Coût (IV), cette impossibilité de l’inertie convertit logiquement une contrainte physique de persistance en nécessité propre
Ces coupes ne sont pas des composantes de I — ce qui violerait II (productivité non typée) et III (unité causale). Ce sont des perspectives finies sur un fait simple. La carte des dépendances déductives trace les dépendances aux coupes, pas aux composantes ontologiques. Notation : quand un résultat dépend de I, la coupe pertinente est indiquée entre parenthèses — ex. « de I (I-β) ».
I-min = I-α + I-β. I-fort = I-α + I-β + I-γ.
I-min est compatible avec (α) + (β) ; I-fort y ajoute (γ). Le lecteur qui refuse I-fort conserve l’intégralité du tronc structurel.
La densité sémantique de I ne doit pas être confondue avec un contenu déductif caché : I seul, sans IV–VI, ne produit que VII (le Tout se suffit). La charge du système est distribuée sur les cinq axiomes, pas concentrée dans le premier. II (Lemme de productivité non typée) — L’acte du Tout n’opère pas sur un espace de types prédéfini : aucune partition ne lui préexiste. Démonstration. Un espace de types prédéfini serait un cadre antérieur à l’acte. Par I (I-α), l’acte est auto-fondé, sans fondement extérieur. Contradiction. ∎
Coût du refus de I-β. Le lecteur qui refuse l’identité être/faire conserve le tronc structurel jusqu’à XXXVIII (normativité fonctionnelle descriptible) mais perd XXXIX (normativité constitutive). En cascade, il perd le « pour » non-attribué, l’ancrage de la subjectivité (LIV), les arguments b/c contre le zombie, et la non-épiphénoménalité (LVI). Son système est une théorie des systèmes auto-organisés avec genèse — comparable à Mossio/Montévil étendu — mais sans la prétention de dériver la normativité et la subjectivité du même appareil. Le coût n’est pas la fausseté — c’est la fragmentation : le refusant doit postuler séparément la normativité (comme fait biologique brut) et la subjectivité (comme corrélat inexpliqué), là où I-β les unifie.*
III — L’acte du Tout est indivis : toute détermination interne participe d’un seul acte. Aucune isolation causale entre déterminations n’est absolue. (Axiome : Unité causale)
IV — Toute transformation a un coût. (Axiome : Économie)
V — L’extériorité admet des degrés : toute contrainte externe n’est pas équivalente ; certaines altèrent la détermination sans l’annihiler. (Axiome : Gradient)
VI — Toute détermination est négation : poser une forme, c’est exclure ce qu’elle n’est pas. L’exclu ne disparaît pas — il persiste comme extériorité et comme incompatibilité potentielle. (Axiome : Négation constitutive)
Finitude et structure (VII–XVII)
VII — Le Tout se suffit et ne cesse pas. Il est libre. (de I, I-α) ∎ VIII — Par auto-fondation (I, I-α), le Tout est complet. Par négation (VI), toute détermination exclut. Donc tout être déterminé est incomplet : il n’est pas le Tout. Par économie (IV), cette incomplétude est irréductible. L’être déterminé est fini. ∎
IX — Par négation (VI), tout être déterminé exclut : ce qui n’est pas sa détermination constitue son extériorité. Tant que l’être est fini (VIII), cette extériorité persiste. ∎
X — La transformation est un passage d’une détermination à une autre ; la persistance n’en est pas un. Par économie (IV), toute transformation requiert une condition non contenue dans la détermination actuelle. En l’absence d’une telle condition, aucune transformation n’a lieu : la détermination se maintient. ∎ (Inertie ontologique)
XI — Persister, c’est conserver une détermination à travers le changement. Cette détermination conservée est la structure. ≡
XI-a (Lemme d’irréversibilité constitutive) — Toute transformation est structurellement irréversible : le retour à la détermination antérieure est une transformation distincte dont le résultat diffère de l’état initial. Démonstration. Soit une transformation A → B. Par définition, le passage est ordonné : A est quitté, B est atteint. Le retour B → A est une nouvelle transformation (la relation est asymétrique). Par économie (IV), cette nouvelle transformation a son propre coût irréductible. Par finitude (VIII), ce coût est prélevé sur une marge bornée. L’état atteint n’est donc pas A mais A’, qui diffère de A par la marge consommée. Par négation (VI), A’ exclut autrement que A : son extériorité est partiellement inédite. Le retour à l’identique strict est impossible. L’être fini accumule irréversiblement les traces de ses transformations. Ce décalage constitutif entre le chemin d’altération et le chemin de retour (ou de compensation) fonde l’hystérésis structurelle de tout être fini. ∎
XII — L’être conserve sa structure et subit la nécessité externe. ∎
XIII [ ∎ conditionnel à ◇ ] (Lemme d’épuisement) — Toute structure finie soumise à une décroissance stricte récurrente non compensée s’épuise en un nombre fini d’étapes. Démonstration. Par VIII, la structure est finie (mesure bornée). Par le postulat d’incompressibilité [ ◇ ], chaque transformation exige un coût strictement supérieur à un plancher non nul. Une grandeur bornée soumise à une telle suite de soustractions incompressibles atteint obligatoirement sa borne inférieure (dissolution) en un nombre fini d’étapes. ∎
XIV (Lemme de perméabilité) — Toute barrière causale entre déterminations finies est perméable en degré et en durée. Aucune isolation finie n’est permanente. Démonstration. Par III, l’acte du Tout est indivis. Une isolation causale permanente entre déterminations finies constituerait des actes indépendants au sein du Tout, contredisant III. Par V, des séparations effectives existent — mais aucune n’est absolue : l’extériorité traverse toujours en degré. Par VIII et IV, maintenir une barrière est une configuration finie dont le maintien a un coût ; par XIII, toute barrière non régénérée est elle-même soumise à l’épuisement. Donc : perméable en degré (V) et en durée (III + VIII + IV + XIII). ∎
XV (Lemme de pression d’ouverture) — Pour tout être fini, l’extériorité exerce une pression d’ouverture persistante : la perméabilité effective n’est jamais nulle, et son confinement requiert une régénération coûteuse. Démonstration. Par IX, l’extériorité persiste tant que l’être est fini. Par XIV, aucune barrière causale finie n’est permanente : la perméabilité est non nulle en degré et en durée. Par IV, maintenir une barrière (sélectivité, frontière, filtrage) est une configuration réalisable sous conditions : elle a un coût. Sous pression persistante, des altérations non compensées s’accumulent ; par XIII, toute structure finie soumise à une décroissance stricte récurrente non compensée s’épuise. Donc, contenir durablement la pression d’ouverture requiert des opérations de régénération — elles-mêmes coûteuses. Par VI, ces opérations posent de nouvelles déterminations et engendrent de nouvelles exclusions : le profil d’exposition est modifié. ∎
XVI (Lemme de dérive du profil d’exposition) — Chaque opération de régénération modifie le profil d’exposition de la clôture, engendrant des vulnérabilités non couvertes en général par la chaîne de maintenance antérieure. Démonstration. Toute opération de régénération est une transformation (IV) qui pose de nouvelles déterminations. Par VI, toute nouvelle détermination exclut — elle engendre une extériorité partiellement inédite.
Par XIV, cette extériorité inédite est perméable en degré. Les perturbations issues du profil modifié ne sont pas, en général, couvertes par les routines de maintenance calibrées sur le profil antérieur (car celles-ci compensaient les vulnérabilités de la configuration précédente, non celles de la configuration modifiée). ∎
Leur confinement peut être absorbé au même niveau ou requérir un étage de régénération supplémentaire. Sous pression persistante (XV), la dérive du profil expose récurremment des vulnérabilités que les routines du niveau courant ne couvrent pas. Par finitude (VIII), la capacité de ce niveau est bornée : le dépassement est récurrent, non par la force de l’extériorité, mais par la dérive interne du profil.
La convergence vers un profil stationnaire supposerait que les régénérations cessent d’engendrer des exclusions inédites ; par VI, toute nouvelle détermination exclut — la source de nouveauté ne s’éteint pas tant que la clôture régénère.
XVII (Loi de nouveauté : qui se refait ne se répète pas) — Toute clôture active engendre des déterminations inédites comme sous-produit de sa propre régénération. La nouveauté est structurellement inhérente à l’auto-production. (De XV, IV, VI, XVI.) Démonstration. Par XV, le confinement de l’extériorité requiert une régénération coûteuse tant que la clôture persiste. Toute régénération est une transformation (IV) qui pose de nouvelles déterminations. Par VI, toute nouvelle détermination exclut — elle engendre une extériorité partiellement inédite. Par XVI, ces exclusions inédites ne sont pas couvertes par les routines antérieures. La convergence vers un profil stationnaire supposerait que les régénérations cessent d’engendrer des exclusions inédites ; par VI, toute nouvelle détermination exclut — la source de nouveauté ne s’éteint pas tant que la clôture régénère. Par productivité non typée (II), les déterminations nouvelles ne sont pas tirées d’un répertoire prédéfini : aucun espace de types ne préexiste à l’acte. La nouveauté n’est donc pas combinatoire — réarrangement dans un alphabet fixe — mais qualitativement irréductible : chaque détermination engendre une extériorité dont la forme n’était contenue dans aucune configuration antérieure. Tant qu’une clôture se maintient, elle produit de l’inédit au sens fort : non pas du jamais-vu dans un espace donné, mais du jamais-typé. ∎
Genèse de la clôture (XVIII–XXVII)
*Note sur le registre. Cette section contient les résultats les plus originaux du système — et les plus exposés. Les lemmes d’inscription (XVIII), de rétroaction (XIX), de canalisation (XX) et de consolidation (XXI) sont ∎ : leurs conditions se dérivent des axiomes (IV, V, VIII, X, XI, XIV, XV) sans condition de domaine supplémentaire. Deux propositions relèvent de la plausibilité structurelle (≈) : la persistance sélective (XXII) sous condition de diversité compensatoire suffisante des variantes, et la composabilité (XXIII) sous condition de non-rigidification. Ce sont les deux points de contact irréductibles du système avec le réel : les lieux où il prédit, et où il peut être réfuté.
XVIII (Lemme d’inscription) — L’être persiste (X) et subit l’extériorité (IX). Par gradient (V), certaines rencontres altèrent sans annihiler. Par économie (IV), chaque altération requiert un ajustement ; par inertie (X), l’ajustement se conserve par défaut : le défaire serait une nouvelle transformation, requérant sa propre condition (IV) ; en l’absence de cette condition, la détermination ajustée persiste. Par irréversibilité constitutive (XI-a), les ajustements ne sont pas annulables : chaque altération conservée est une trace structurellement distincte de toute configuration antérieure. Taille des traces. Par V, l’extériorité admet des degrés : les altérations ne sont pas du type tout-ou-rien (annihilation ou rien). Par IV, chaque ajustement a un coût irréductible strictement positif — donc une empreinte structurelle non nulle. Par VIII, la structure est finie — donc l’empreinte est non totale (elle n’efface pas la structure). Les traces sont de taille finie, strictement positive et non totale. À l’échelle, les ajustements conservés inscrivent des traces dans la structure. L’ensemble des traces est l’histoire. ∎
XIX — Par conservation (XI), la structure accumulée contraint les réponses futures : l’histoire canalise. Par accumulation (XVIII), les réponses s’inscrivent dans la structure qui les contraint. La structure agit donc sur elle-même via ses propres réponses : c’est la rétroaction. ∎ (Conditionnel à XVIII ≈)
XX (Canalisation monotone) — En l’absence d’effacement actif, la canalisation est monotone croissante. Démonstration. Par XVIII, chaque ajustement s’inscrit dans la structure. Par X, toute inscription persiste par défaut en l’absence de transformation. Par IV, effacer une inscription est une transformation distincte qui a son propre coût : en l’absence de cette condition, l’inscription subsiste (X). Par XIX, la structure accumulée contraint les réponses futures. Donc : chaque inscription ajoute de la contrainte, aucune ne se retire spontanément, la canalisation ne peut que croître ou rester constante. ∎ (Conditionnel à XVIII ≈)
Note de domaine. XX s’applique aux structures dont l’histoire s’accumule sans régénération active (XVIII–XXIII). Pour les clôtures (XXVII+), la régénération constitue un effacement partiel ; la charge de l’argument est alors portée par la dérive du profil d’exposition (XVI), non par la monotonie de la canalisation.
XXI (Lemme de consolidation des routines) — Par inertie (X), les réponses rétroactives inscrites dans la structure (XVIII) persistent sans coût supplémentaire. Par canalisation monotone (XX), la contrainte accumulée ne peut que croître ou rester constante en l’absence d’effacement actif. Les mêmes canaux, empruntés récurremment, sont stabilisés comme voies préférentielles par accumulation de la canalisation elle-même : chaque passage ajoute de la contrainte (XX), aucun ne se retire spontanément (X). La récurrence consolide des routines conservées. ∎
Condition de domaine : la récurrence produit un renforcement structurel (les mêmes canaux empruntés se stabilisent), pas seulement une répétition. Empiriquement vérifiée dans les systèmes à rétroaction positive.
XXII (Persistance sélective) — Sous extériorité persistante (IX), la structure subit des incompatibilités récurrentes dont la non-compensation entraîne une destructuration cumulative (XIII). Récurrence. Par XV, la pression d’ouverture est persistante. Par XIV, la perméabilité effective n’est jamais nulle. Les incompatibilités sont récurrentes par construction. Temps d’exposition. Par X, la structure persiste par défaut tant qu’aucune transformation ne la défait. Par VIII, la structure est finie mais non instantanée. Le temps d’exposition est une conséquence de l’inertie ontologique. Par gradient (V), les routines (XXI) qui compensent partiellement la destructuration conservent davantage de structure que celles qui ne la compensent pas. Par inertie (X), les configurations à plus grande structure conservée persistent plus longtemps. Les routines compensatoires tendent à être sélectivement favorisées — non par un agent, mais par la différence de durée de persistance. ≈ Condition de domaine : l’extériorité produit une diversité compensatoire suffisante de variantes — c’est-à-dire que les ajustements (XVIII) engendrent des routines qui couvrent une part non négligeable des incompatibilités effectivement rencontrées. Par VI + XVII, chaque régénération engendre de l’inédit — mais « de l’inédit » n’est pas « de l’inédit compensatoire en proportion suffisante ». Cette condition est irréductiblement empirique : c’est un point de contact authentique avec le réel. Dépendances : V, VI, VIII, IX, X, XIII, XIV, XV, XVII, XXI. Condition de domaine : diversité compensatoire suffisante.
XXIII (Composabilité) — Par inscription structurelle (XVIII) et canalisation (XIX), toute routine compensatoire conservée (XXII) modifie les conditions sous lesquelles de nouvelles routines émergent (XXI). Les couplages compensatoires tendent à être composables : chaque routine conservée enrichit la base structurelle disponible pour de nouveaux couplages. ≈ Condition de domaine (irréductible) : la canalisation (XX) ne rigidifie pas au point de bloquer l’émergence de nouvelles routines. La composabilité est une tendance — pas une nécessité. Lorsque la rigidification l’emporte, c’est le versant endogène de la dissolution (XXVII-b). Cette condition est irréductiblement empirique : elle dépend du rapport entre la rigidité de la canalisation et la plasticité résiduelle de la structure. Indice opératoire : la rigidification se signale quand la canalisation croît plus vite que la capacité à explorer de nouveaux couplages — taux de nouveauté en baisse, verrouillage des trajectoires compensatoires.
XXIV (Lemme de non-cyclicité) — Un agrégat de routines compensatoires qui ne forment pas de cycle co-maintenu n’est pas une clôture et est transitoire. Démonstration. Soit un agrégat de routines {R₁, …, Rₙ} où aucun cycle de régénération mutuelle ne relie les conditions de possibilité de chaque Rᵢ aux opérations des autres. Chaque routine est portée par des déterminations finies (VIII). Par perméabilité (XIV), ces déterminations sont exposées à des perturbations extérieures. Par VI, certaines de ces perturbations sont destructurantes. En l’absence d’un cycle où d’autres routines régénèrent les conditions de Rᵢ, chaque routine subit une destructuration nette non compensée. Par épuisement (XIII), la persistance de chaque Rᵢ est bornée. Un agrégat de composants à persistance bornée, sans mécanisme de régénération mutuelle, a lui-même une persistance bornée. L’agrégat est transitoire. ∎
XXIV-bis (Lemme d’exclusivité du régime stable) — Sous exposition persistante, tout régime non transitoire est une clôture opérationnelle. Toute configuration finie exposée qui n’est pas une clôture, ou n’en contient pas une, est transitoire.Démonstration. Soit C une configuration finie (VIII) dont l’exposition structurelle est non négligeable.(Cas 1 — pas de compensation.) Par XV, C subit une pression d’ouverture persistante : la perméabilité effective n’est jamais nulle. Par XXVI(b), des perturbations destructurantes sont récurrentes. Sans compensation, la structure de C subit une décroissance stricte récurrente. Par IV, chaque perturbation non compensée retire un coût irréductible strictement positif — la décroissance n’est pas asymptotique mais procède par quanta. Par XIII, toute grandeur bornée soumise à une telle décroissance s’épuise en un nombre fini d’étapes. C se dissout. ∎(Cas 2 — compensation sans cycle co-maintenu.) C dispose de routines compensatoires (XXI) qui atténuent la destructuration, mais ces routines ne forment pas de cycle de régénération mutuelle : aucune routine ne régénère les conditions de possibilité d’une autre. Par XXIV, un tel agrégat est transitoire : chaque routine est portée par des déterminations finies (VIII), exposées (XIV), et non régénérées — par XIII, leur persistance est bornée.Si les déterminations qui portent les routines sont régénérées exogènement de façon stable, alors la persistance de C n’est pas celle de C en tant qu’individu : la clôture se situe dans le système englobant qui régénère ces déterminations, et C est un sous-régime maintenu par portage normatif (R-XVI-2). Le lemme s’applique alors au système englobant, non à C. ∎(Cas 3 — compensation avec cycle co-maintenu.) Les routines compensatoires de C forment un cycle où les opérations régénèrent la structure qui les rend possibles, et la structure contraint les opérations qui la régénèrent. C satisfait la définition de la clôture opérationnelle. ∎(Exhaustivité.) Les trois cas épuisent les possibilités pour une configuration finie exposée : pas de compensation, compensation sans cycle (avec ou sans portage), compensation avec cycle. Les cas 1 et 2 sont transitoires (au niveau de C). Le cas 3 est une clôture. Donc : toute configuration finie exposée qui persiste au-delà de la borne de transitivité est une clôture ou est portée par une clôture englobante.(Cas limite.) Une structure dont l’exposition est négligeable (proton, cristal parfait) persiste par inertie (X) sans individuation. Le lemme ne lui est pas applicable : elle n’est pas soumise à la pression d’ouverture persistante qui active la disjonction. Entre l’inertie pure et la clôture, le gradient d’exposition (V) est continu — mais seules les configurations exposées sont concernées par le lemme.
XXV (Lemme de discrétisation de la capacité) — Toute augmentation stable de capacité compensatoire procède par sauts structuraux. Démonstration. Par XXIV, un agrégat de routines sans cycle co-maintenu est transitoire. Toute augmentation de capacité qui persiste au-delà de cette durée bornée requiert donc qu’un nouveau cycle de régénération mutuelle se forme ou qu’un cycle existant se réorganise (XXIII). La robustesse des cycles de régénération est hautement non linéaire (effets de boucle, redondance) : en deçà d’un seuil de co-maintien, l’agrégat est transitoire (XXIV) ; au-delà, il est stabilisé. Les gains stables de capacité compensatoire présentent donc des effets de seuil marqués. ≈
Condition de domaine : l’affirmation « un cycle co-maintenu est absent ou présent » est une idéalisation. Des co-maintiens partiels faiblement stables existent (mutualismes faibles, symbioses facultatives). La version robuste est : les transitions entre régimes de capacité sont non linéaires et présentent des effets de seuil, sans exclure des degrés intermédiaires flous. L’existence de degrés intermédiaires n’invalide pas la tendance aux sauts — elle la module.
Propagation : ce résultat cascade vers XXVII-b (mécanisme par paliers), XLIX, L, et surtout LVII (degrés de subjectivité). Si XXV est une idéalisation, LVII l’est aussi — voir la version robuste de LVII.
XXVI (Couplage et destructuration constitutive) —
(a) Par inscription structurelle (XVIII), chaque routine compensatoire est portée par des déterminations qui servent aussi de support à d’autres routines. Dans une structure finie (VIII), les déterminations sont mutuellement impliquées : aucune n’est isolable sans coût (IV). ∎
(b) Par négation constitutive (VI), l’extériorité de tout être fini contient des déterminations incompatibles avec les siennes. Par perméabilité (XIV), aucune barrière causale finie n’est permanente. Par IX, l’extériorité persiste tant que l’être est fini ; par XIV, la perméabilité est non nulle. Donc la rencontre effective est inévitable. Par VI, l’extériorité contient des déterminations incompatibles. Par V, ces rencontres sont de degrés variés. Les rencontres incompatibles sont donc structurellement inévitables ; sans compensation, elles sont destructurantes (XIII). ∎
XXIV-bis (exclusivité du régime stable) — de IV, VIII, XIII, XIV, XV, XXI, XXIV, XXVI(b). Aucune dépendance directe à I ; hérite de I (I-α) indirectement via VIII. Aucune dépendance à XVIII–XXIII. Fonde XXVII-d1.
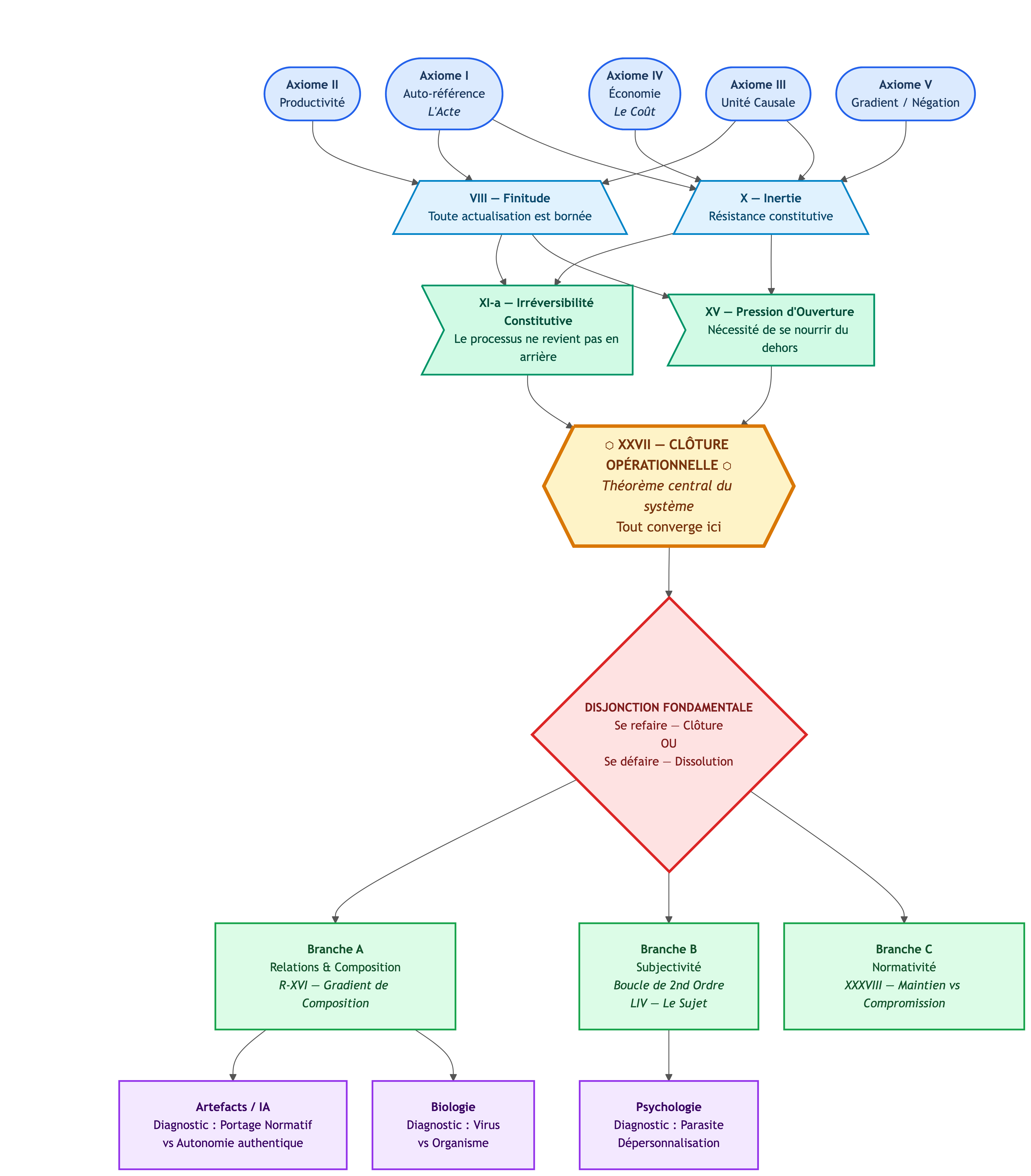
XXVII (Théorème ontodynamique) — Tout être fini exposé se refait ou se défait : il régénère ses propres conditions (clôture opérationnelle) ou se dissout. La persistance passive (X) suffit aux structures inertes (exposition négligeable) ; elle ne constitue pas une individuation.
Démonstration. (a) Dissolution exogène. Par XXVI(b), l’être fini subit des perturbations destructurantes récurrentes. Sans compensation, par épuisement (XIII), la structure s’épuise : c’est la dissolution. ∎ (b) Dissolution endogène. Considérons une clôture à son propre niveau d’organisation. Par pression d’ouverture persistante (XV), le confinement de l’extériorité requiert une régénération coûteuse (IV). Cette régénération inclut le maintien de la plasticité — la variété des réponses compensatoires accessibles. Or régénérer la plasticité est elle-même une transformation (IV) dont le maintien a un coût prélevé sur la marge finie (VIII). Cette opération est portée par des déterminations elles-mêmes exposées (XV) et requiert sa propre régénération — qui prélève à son tour sur la même marge. L’apport métabolique externe (XXXII) repousse cette borne — c’est la fonction même de la métabolisation — mais ne l’élimine pas : l’apport est lui-même fini, coûteux à incorporer (IV), et soumis à la contingence de l’extériorité (IX). Par dérive du profil d’exposition (XVI), chaque opération de régénération engendre des vulnérabilités inédites dont le confinement peut requérir un étage de maintenance supplémentaire. Sous pression persistante (XV), la dérive du profil rend ces dépassements récurrents. Sous finitude (VIII), la capacité compensatoire totale est bornée. Des dépassements récurrents requérant chacun une réponse structurelle coûteuse (IV) consomment la marge finie (VIII) : la borne est atteinte. Sous cette asymétrie, soit l’être se réorganise autour d’une nouvelle clôture (éventuellement contractée), soit la dissolution survient. L’inévitabilité porte sur la disjonction — reconfiguration ou dissolution —, non sur la dissolution seule. Le couplage constitutif (XLV) et la fécondité (XLVII) constituent la réponse systémique à cette borne : ce que l’individu ne peut plus faire par plasticité, le couplage le fait par renouvellement. ∎
par irréversibilité constitutive (XI-a), les coûts de régénération ne sont pas récupérables : la marge consommée ne se reconstitue pas sans apport extérieur lui-même coûteux. L’asymétrie est donc cumulative.
(Note : le mécanisme détaillé par paliers hérite de XXV ≈. La disjonction elle-même — reconfiguration ou dissolution — est ∎.) (c) Disjonction. Par contraposée de (a) et (b) : tout être fini qui persiste régénère ses propres conditions ou se défait — que la dissolution vienne de l’extérieur (a) ou de la rigidification interne (b). Par couplage non nul (XXVI(a)), toute perturbation non compensée se propage aux déterminations dépendantes. Sous cette propagation, la structure soit se réorganise autour d’une nouvelle clôture (éventuellement réduite), soit se défait. ∎ Cas exposé. Par épuisement (XIII), toute configuration exposée sans compensation a une persistance bornée. Par non-cyclicité (XXIV), un agrégat sans cycle co-maintenu est transitoire. Le seul attracteur stable pour un être fini exposé est donc une clôture — originale ou contractée — ou la dissolution. Cas limite. Une structure finie dont l’exposition est négligeable (proton, cristal parfait) persiste par inertie (X) sans individuation. Le théorème ne lui est pas applicable opératoirement : la disjonction clôture/dissolution reste formellement vraie (la borne existe) mais indéterminée dans le temps. Ces structures ne sont pas des individus (XXIX). Entre l’inertie pure et la clôture, le gradient d’exposition (V) est continu ; la genèse (XVIII–XXIII) décrit la trajectoire par laquelle une structure de plus en plus exposée accumule inscriptions, rétroactions et routines jusqu’à la condensation discrète d’un premier cycle co-maintenu (XXV) — individuation.
(d) Accessibilité — deux résultats indépendants. (d1) Exclusivité de l’attracteur. Par XXIV-bis, toute configuration finie exposée qui persiste au-delà de la borne de transitivité est une clôture ou est portée par une clôture englobante. La branche « se refait » de la disjonction n’est pas un scénario parmi d’autres — c’est l’unique alternative à la dissolution. Ce résultat est indépendant de la genèse (XVIII–XXIII). ∎ (d2) Trajectoires typiques de genèse. La genèse (XVIII–XXIII) décrit les mécanismes par lesquels l’unique attracteur stable est atteint dans les domaines satisfaisant les conditions de diversité suffisante (XXII) et de composabilité non bloquée (XXIII) : inscription, rétroaction, routines, sélection, composabilité. Les perturbations elles-mêmes fournissent la source de variation : chaque ajustement (XVIII) est une routine candidate soumise à la sélection (XXII). Ce volet est le point de contact du système avec le réel — le lieu de test et de réfutation. ≈ Indépendance du tronc. Si la genèse (XVIII–XXIII, ≈) était réfutée, le système perdrait d2 (la description des trajectoires) mais conserverait d1 (l’exclusivité de l’attracteur, ∎) et l’intégralité de la théorie de l’individu, des relations et de la connaissance.
Remarque. Remarque. Les volets (a) et (b) sont deux chemins vers le même « se défait ». Le volet (d) explicite le « se refait » : par XXIV-bis, la clôture est le seul régime non transitoire sous exposition persistante (d1, ∎) ; la genèse (XVIII–XXIII) décrit les trajectoires typiques vers cet attracteur (d2, ≈). La fécondité (XLVII) — production de nouvelles clôtures — est la réponse systémique à la dissolution endogène (b) : ce que l’individu ne peut plus faire par plasticité, le couplage le fait par renouvellement.
Remarque sur la robustesse de XXVII : La disjonction centrale (se refait ou se défait) tient de manière inconditionnelle [ ∎ ], indépendamment de la conditionnalité de XIII. Par XXIV-bis, tout agrégat fini exposé sans cycle co-maintenu a une persistance bornée. De plus, par XXXII, la clôture requiert une capacité effective minimale. Dès que la marge passe sous ce seuil opératoire, le cycle s’arrête. L’effondrement fonctionnel de la clôture précède donc largement le zéro mathématique, garantissant l’exclusivité de l’attracteur sans dépendre du postulat d’épuisement exact. Remarque sur la spécificité du coût (IV + VIII + XXVII). La disjonction centrale — se refait ou se défait — pourrait suggérer que tout système dissipatif (flamme, ouragan, processeur) est un candidat à l’individuation puisqu’il « paie un coût ». Ce n’est pas le cas. Le coût pertinent pour l’individuation n’est pas la dissipation d’un gradient externe — c’est la consommation irréversible (XI-a) d’une marge propre finie (VIII) pour le maintien d’un cycle co-maintenu (XXVII). La flamme brûle son milieu ; la clôture s’entame elle-même. La flamme est le conduit passif d’un gradient : elle ne possède pas de marge propre, ne régénère pas ses conditions, et sa persistance cesse dès que le gradient s’éteint (XXIV : pas de cycle, pas de clôture). La distinction n’est pas une question d’intention ni de complexité — c’est une question de topologie : où tombe l’irréversibilité, et au bénéfice de quel cycle ?
Individuation et essence (XXVIII–XXXIII)
XXVIII (Principe de réapplicabilité) — Le théorème ontodynamique (XXVII) s’applique à toute configuration qui satisfait ses prémisses — finie (VIII), structurée (XI), exposée (XIV) — quel que soit son niveau d’émergence. Justification. La démonstration de XXVII ne fait appel à aucune propriété spécifique d’un niveau particulier. Elle utilise : la finitude de la structure (VIII), l’exposition à l’extériorité (XIV), le coût irréductible des transformations (IV), et la pression d’ouverture persistante (XV). Toute configuration — qu’elle soit une clôture élémentaire, un couplage de clôtures (XLV), ou une clôture d’ordre supérieur (XLVI) — qui satisfait ces conditions est soumise à la disjonction : elle se clôt ou se défait. La récursivité n’est pas un supplément du système : elle est inscrite dans la généralité des prémisses. ∎
XXIX — Cette clôture le distingue du Tout : c’est l’individuation. L’individu est un être fini qui se fait. — dont les opérations sont les siennes, produites par la structure qu’elles régénèrent, non empruntées à un autre. ∎
XXX — Par clôture (XXVII), l’auto-production définit l’invariant opératoire dont la conservation conditionne sa poursuite. Cet invariant est l’essence. L’essence est relative à la clôture effective : si la clôture se contracte (XXVII-c), l’essence se redéfinit avec elle. ∎
XXXI — Par finitude (VIII) et clôture (XXVII), l’individu dispose d’un critère : ce qui entre dans le cycle productif et ce qui n’y entre pas. ∎
XXXII — La nécessité externe se scinde : métabolisable ou extériorité subie. La capacité effective du cycle est l’ensemble des transformations que la clôture peut incorporer dans son auto-production à un instant donné, sous les contraintes de sa structure (XI), de sa finitude (VIII) et du coût de chaque incorporation (IV). La scission métabolisable/subi est relative à cette capacité : ce qui l’excède est subi. ∎
XXXIII — L’individu métabolise la contingence en nécessité propre : l’essence est l’invariant vivant de l’auto-production. ∎
Dynamique de la viabilité (XXXIV–XLII)
XXXIV — Par clôture (XXVII), l’individu maintient sa frontière. Par perméabilité (XIV), aucune frontière n’est absolue. Par négation (VI), s’ouvrir sans limite, c’est perdre la détermination. La tension ouverture/fermeture est donc irréductible — non par contingence, mais par conflit axiomatique. ∎
XXXV — Par critère (XXXI), l’individu est perméabilité sélective : il admet ce qui nourrit l’auto-production et résiste à ce qui la menace. Trop fermé, il s’asphyxie ; trop ouvert, il se dilue. ∎
XXXVI — Par économie (IV), toute conservation a un coût et tout ajout a un coût. Ce qui est conservé sans contribuer à l’auto-production est un drain. Ce qui est ajouté sans nécessité est une charge. ∎
XXXVII — Par finitude (VIII), la capacité de métabolisation est limitée. Tout drain (XXXVI) réduit la marge de viabilité. ∎
XXXVIII — Par clôture (XXVII), toute clôture opérationnelle trace une partition entre ce qui maintient le cycle et ce qui le compromet. Cette partition est coextensive à la clôture : il n’y a pas de clôture sans elle, ni elle sans clôture. Elle n’est pas ajoutée à l’individu — elle est la structure même de son auto-production. ∎
XXXIX [ ∎ ] (Critère de normativité) — Une polarité fonctionnelle relève d’une description en troisième personne (3P) : l’observateur attribue la distinction maintien/compromission. Retirer l’observateur, l’attribution disparaît. Dans une clôture (XXVII), la distinction est auto-produite : le cycle la trace par son opération même (XXXII). Et elle est auto-conditionnante : supprimer la distinction, c’est supprimer le cycle — donc l’individu (XXVII : dissolution). Une distinction dont la suppression détruit l’entité qui la produit est constitutivement contraignante pour cette entité : ce « pour » ne requiert ni conscience ni intention, mais que l’entité soit identique à l’acte de distinction (I, I-β : être = faire).
C’est la normativité constitutive. Elle s’établit en deux temps :
Critères structurels et limite face à la guillotine de Hume. Une structure purement dissipative (un tourbillon, une flamme, la Tache rouge de Jupiter) possède une persistance conditionnelle (X) mais aucune normativité constitutive : elle est le conduit passif d’un gradient externe et ne paie aucun coût interne (IV) sur une marge propre (VIII) pour synthétiser activement ses frontières. L’individu, à l’inverse, s’achète lui-même : il détourne une capacité finie pour régénérer les contraintes matérielles de sa propre perméabilité.
La concession à Hume. Cette dette métabolique endogène effondre la dichotomie Fait/Valeur en première personne (1P), mais uniquement sur le strict plan de la viabilité. L’Ontodynamique assume une position énactiviste : pour une clôture en acte (I-β), le fait matériel de se maintenir est son propre devoir vital (le “Ought” téléonomique). Le système concède intégralement à Hume que cette mécanique ne fonde aucune Normativité Prescriptive ou Morale Universelle en troisième personne (3P). Le saut du fait biologique à la valeur éthique reste infranchissable par ce seul moyen. ∎
XL (Épuisement de la marge) — Toute marge de viabilité allouée à un drain est fatalement épuisée.
Par perméabilité (XIV), la pression d’ouverture est persistante ; par XV, son confinement requiert une régénération coûteuse.
Par dérive du profil d’exposition (XVI), chaque opération de régénération engendre des vulnérabilités inédites non couvertes par la chaîne de maintenance antérieure. Sous pression persistante (XV), la dérive du profil (XVI) rend récurrent le besoin d’étages de maintenance supplémentaires. Sous finitude (VIII), la capacité compensatoire de la clôture isolée est bornée : elle est excédée à terme (XXVII-b).
Par composabilité (XXIII), les routines compensatoires peuvent se combiner ; par couplage constitutif (XLV), des interactions stables engendrent des configurations couplées. Par réapplicabilité (XXVIII), ces configurations sont soumises à la disjonction : elles se closent ou se défont. Celles qui se closent disposent d’une base compensatoire plus large (métabolisations croisées, XLVI) et mutualisent les coûts de maintien face à la pression d’ouverture. Par sélection (XXII), elles persistent plus longtemps. Donc les clôtures d’ordre supérieur sont sélectivement favorisées. ∎ (Conditionnel à XXII ≈ pour le versant sélectif)
XLI — Par XL et XXXVIII : ne conserve que l’essence, n’ajoute que par nécessité. (Loi d’authenticité — conditionnel structurel : ce qui déroge se dissout.) ∎
XLII — L’individu conserve son essence, métabolise par nécessité et subit l’extériorité. (Principe de viabilité) ∎
Théorie générale des relations (R-I–R-XVI)
Verrou. La section R est une ré-expression locale de XXVII (clôture) appliquée à des configurations couplées. Elle n’introduit aucun nouvel opérateur ontologique — elle explicite ce que le tronc impliquait déjà mais ne déployait pas. Les seuls outils sont les axiomes I–VI et les résultats VIII–XLII. Note architecturale. Cette section absorbe et étend les anciens résultats XLIII–L. Les numéros XLIII–L sont maintenus comme alias entre parenthèses quand un résultat ancien est repris. La théorie des relations fonde l’épistémologie (LVIII–LXXIII) via le pont R-XV.
Phase 0 — Cadrage négatif Le système refuse : la relation-substance (entité troisième « entre » deux êtres), la symétrie présupposée, la relation sans coût, la relation instantanée, les relata pré-donnés, la « relation en soi » indépendante des altérations effectives, la réduction au langage, la réduction à l’information, le dualisme interne/externe, et la téléologie relationnelle. Les relations adviennent par perméabilité (XIV) et persistent par inertie (X) ou par co-maintien (XLV). La normativité (XXXVIII) émerge si et seulement si une clôture est constituée.
Fondation relationnelle R-I (Définition : relation) — Une relation entre deux êtres A et B est le régime effectif de leur perméabilité mutuelle : l’ensemble des altérations que chacun produit sur l’autre par un support de couplage non négligeable à l’échelle et l’horizon considérés. ≡ Trois composantes :
- Support de couplage : la perméabilité brute (XIV) entre A et B — propriété de la paire, non directionnelle.
- Canal effectif A→B : l’ensemble des altérations effectivement transmises de A à B et métabolisables par B (XXXII). Propriété directionnelle.
- Contrainte mutuelle : l’ensemble des incompatibilités (VI) que la co-présence impose à la détermination de chacun. Par III (unité causale), aucune isolation n’est absolue ; par V (gradient), le support admet des degrés — il peut être négligeable sans être nul. Par asymétrie (XXXII), le canal effectif A→B diffère en général du canal effectif B→A. ∎ R-II** (Lemme de coût relationnel) — Toute relation stabilisée — par inertie (X) ou par régénération (XXVII) — a un coût. Démonstration. Par R-I, une relation est un régime d’altérations effectives. Par IV, toute altération a un coût irréductible. Par XIV, la perméabilité est persistante : les altérations ne cessent pas spontanément. Le coût d’une relation est la somme des coûts de maintenance du canal (sélectivité, filtrage, régulation — XV) et des coûts de compensation des contraintes subies (régénération sous incompatibilité — XIII). Ce coût s’applique que la stabilisation soit passive (inertie des inscriptions, X) ou active (régulation sélective, XXVII). L’inertie n’est « gratuite » qu’en l’absence de perturbation ; sous pression d’ouverture (XV), la persistance par inertie est un régime transitoire (XXIV) — seule la régénération active stabilise durablement, et elle coûte. En l’absence de maintenance, la relation dérive vers le régime que la perméabilité brute impose. Conséquence : par finitude (VIII), la capacité relationnelle d’un être fini est bornée. ∎ R-III (Théorème d’asymétrie constitutive) [absorbe XLIV] — Toute relation est constitutionnellement asymétrique : A-en-relation-avec-B n’est pas B-en-relation-avec-A. Démonstration. Par finitude (VIII), les structures de A et B diffèrent en général. Par VI, chacun exclut différemment. Par XXXII (si clôtures), leurs capacités de métabolisation diffèrent. Le support de couplage est commun ; les canaux effectifs A→B et B→A diffèrent en général (XXXII). L’altération que A produit sur B n’est pas de même nature, ni de même coût, que celle que B produit sur A. Conséquence : il n’y a pas de « relation en soi » — il y a la relation-vue-de-A et la relation-vue-de-B. L’unification des deux perspectives est un acte de connaissance (LIX) coûteux et partiel (LX). ∎
Relation au milieu R-IV (Définition : milieu) — Le milieu d’un être fini A est la part de son extériorité (IX) qui n’est pas elle-même une clôture : un fond de déterminations non organisées en cycle co-maintenu. ≡ Le milieu est source de perturbations (XV), réservoir de métabolisables (XXXII), et porteur de contraintes (V). Il n’a pas de normativité propre (XXXVIII). Note : la frontière milieu/clôture est graduelle (XLVI-bis). Le milieu « pur » est un pôle du gradient. En pratique, l’extériorité d’une clôture contient un mélange de clôtures, de configurations métastables, et de milieu au sens strict. R-V (Théorème d’asymétrie normative milieu-clôture) — La clôture métabolise le milieu (XXXII), le milieu ne métabolise pas la clôture — il l’altère. L’asymétrie est normative : le milieu n’a pas de clôture, donc pas de capacité de métabolisation, donc pas de normativité envers la clôture. ∎ R-VI (Lemme de dépendance normative) — Toute clôture dépend normativement de son milieu (ses conditions de métabolisation y sont puisées). Le milieu ne dépend pas normativement de la clôture (il n’a pas de clôture, donc pas de conditions à maintenir). ∎
R-VI-bis (Dépendance dynamique) — Deux résultats de force distincte. (a) Indifférence normative du milieu. Le milieu — part de l’extériorité qui n’est pas elle-même une clôture (R-IV) — n’a pas de normativité propre (XXXVIII : pas de clôture = pas de partition maintien/compromission). À court terme, le milieu est normativement indifférent aux clôtures qu’il baigne. ∎ (b) Rétroaction mécanique à long terme. À grande échelle et sur des durées longues, l’activité cumulative des clôtures transforme le milieu (oxygénation, acidification), ce qui rétroagit mécaniquement — non normativement — sur les conditions de viabilité. ≈ (question d’échelle empirique)
Taxonomie relationnelle R**-VII** (Théorème de partition relationnelle) — Toute relation entre une clôture A et un être B se décompose, du point de vue de A, selon l’effet net sur le cycle d’auto-production de A : maintien (+), négligeable à l’horizon H et au niveau N considérés (0), ou compromission (−). Cette partition est auto-produite par la normativité de A (XXXVIII). Si B est aussi une clôture, le croisement donne la matrice relationnelle :
| A \ B | + | 0 | − |
|---|---|---|---|
| + | Mutualisme | Commensalisme (A bénéficie) | Parasitisme (A exploite B) |
| 0 | Commensalisme (B bénéficie) | Indifférence relative | Amensalisme (A neutre, B lésé) |
| − | Parasitisme (B exploite A) | Amensalisme (B neutre, A lésé) | Compétition |
| Le 0 absolu est un cas limite inatteignable à long terme (IV + XVI). Cette taxonomie est dynamique : par dérive du profil (XVI), le régime peut changer sans que la relation ne soit rompue (R-IX). ∎ |
Dynamique relationnelle R-VIII (Théorème de genèse relationnelle) — Toute relation entre clôtures admet une genèse par étapes : (i) Interaction brute — dès qu’il y a perméabilité effective (XIV), des altérations non sélectives sont produites. ∎ (ii) Inscription — les altérations récurrentes s’inscrivent dans la structure (XVIII, ∎). ∎ (iii) Canalisation — les inscriptions contraignent les réponses futures (XIX, ∎). ∎ (iv) Routinisation — des routines relationnelles se consolident (XXI, ∎). ∎ (v) Constitution — si les routines forment un cycle co-maintenu (XXIV, XLV), la relation devient constitutive. ≈ (hérite des conditions de domaine de XXII–XXIII : diversité compensatoire suffisante, non-rigidification). Par réapplicabilité (XXVIII), la genèse relationnelle est un cas de la genèse de la clôture (XVIII–XXVII) appliquée à la configuration couplée A+B plutôt qu’à A seul. Les étapes (i)–(iv) sont déductivement contraignantes ; seule la transition (iv)→(v) — condensation d’un cycle co-maintenu — est conditionnelle aux mêmes deux conditions de domaine que la genèse principale.
R-IX (Loi de dérive relationnelle) — Toute relation entre clôtures est soumise à la dérive du profil d’exposition (XVI) de chaque partenaire. Une relation stable à t₀ peut devenir destructurante à t₁ par le seul fait de la régénération interne de chacun. La stabilité relationnelle requiert une co-régénération active. Démonstration. Par XVI, chaque régénération modifie le profil. Par R-I, la relation est le régime effectif de la perméabilité mutuelle — si le profil change, le régime change. Par R-VII, le régime est fonction de l’effet net. Par irréversibilité (XI-a), la relation ne revient pas au régime antérieur. ∎
R-X (Théorème de transition relationnelle) — Deux résultats de force distincte. (a) Irréversibilité des transitions. Un régime relationnel qui bascule (par exemple mutualisme → parasitisme) ne revient pas au même état relationnel au sens strict : par irréversibilité constitutive (XI-a), la structure et l’histoire de chaque partenaire ont été irréversiblement modifiées. Le « retour » est une reconfiguration distincte, pas une annulation. ∎ (b) Effets de seuil. Les transitions entre régimes relationnels (R-VII) admettent des effets de seuil (XXV). Les régimes intermédiaires sont métastables (XLVI-bis). ≈ (hérite de XXV ≈)
Co-individuation et conflit R-XI (Théorème de co-individuation) — Certaines relations participent de l’individuation de chacun des termes. Le degré de co-individuation est une variable continue. Trois degrés (parallèles à LVII) : (i) co-individuation par altération — inscription sans constitution ; (ii) co-individuation par dépendance — routines partagées ; (iii) co-individuation constitutive — cycle co-maintenu (XLV) : retirer la relation détruit ou contracte les deux clôtures. Par gradient (V), la co-individuation admet un spectre continu. L’individu A-en-relation-avec-B n’est pas le même individu que A-sans-B : sa clôture diffère, son essence (XXX) diffère, sa normativité (XXXVIII) diffère. ∎ R-XII (Théorème du conflit constitutif) — Toute relation entre êtres finis comporte une tension structurellement disponible : les exclusions mutuelles (VI) sont toujours potentielles ; elles deviennent effectives dès que les canaux se renforcent, que les marges diminuent, ou que la dérive (R-IX) déplace les profils dans une zone de recouvrement exclusif. Démonstration. Par VI, toute détermination exclut. Par R-I, la relation est co-présence de déterminations distinctes. Les exclusions de A et B se chevauchent potentiellement. Deux déterminations peuvent être « orthogonales » (incompatibilités potentielles non activées) tant que les canaux effectifs ne les mettent pas en contact. Mais par dérive (R-IX) et pression d’ouverture (XV), l’orthogonalité est un régime transitoire : les exclusions potentielles tendent à être rencontrées à terme. Le conflit n’est pas pathologique — il est structurellement disponible dans toute relation. La question n’est pas « y a-t-il conflit ? » mais « quand le conflit latent devient-il effectif ? » et « comment le métaboliser ? » (XXXII). ∎
Dissolution relationnelle R-XIII (Théorème de dissolution relationnelle) — La dissolution d’une relation constitutive est une transformation irréversible qui affecte l’essence de chaque partenaire. Démonstration. Par R-XI, dans une relation constitutive, l’essence est partiellement constituée par la relation. Par XXVII, la dissolution fait perdre une partie des conditions de maintien. Par disjonction (XXVII-c), chaque clôture se réorganise (essence contractée) ou se dissout. Par XI-a, l’individu « après » est différent de l’individu « avant ». Trois mécanismes de rupture : (a) Par dérive — la dérive interne (R-IX) fait basculer le régime au-delà de la capacité de compensation d’un partenaire. (b) Par irruption — un tiers altère les conditions du couplage. (c) Par épuisement — le coût de maintenance (R-II) excède la marge de viabilité (XXXVII). ∎
Communication et pont épistémologique R-XIV (Loi de communication) — Communiquer, c’est produire une altération qui tombe dans le métabolisable de l’autre (XXXII) et peut être internalisée en nécessité propre (XXXIII). La communication réussie n’est pas le transfert d’un contenu identique — c’est la co-production d’invariants opératoires partiellement partagés (LVIII). La compréhension est toujours partielle (LXI), asymétrique (R-III) et coûteuse (R-II). ∎ R-XV (Pont vers l’épistémologie) — Connaître, c’est stabiliser une relation sous perturbation par production d’invariants opératoires qui généralisent au-delà de la perturbation locale (LVIII). Par LVIII, la connaissance est un invariant opératoire partagé. Par R-I, cet invariant est transmis par le canal effectif de la relation. Par R-II, sa maintenance a un coût. Par R-IX, il est soumis à la dérive. La connaissance est une relation stabilisée : un régime d’altération mutuelle qui persiste sous perturbation parce qu’il est co-maintenu par le cycle. Garde-fou. Un thermostat stabilise une relation (température–seuil) mais ne produit pas d’invariant généralisable : sa réponse est locale, fixe, et empruntée au concepteur (portage normatif, R-XVI-2). Par LVIII, la connaissance requiert que l’invariant soit (a) imposé par la résistance, (b) internalisé comme nécessité propre, et (c) maintenu par le cycle de régénération. Le thermostat satisfait (c) mais pas (a) : sa « norme » est attribuée, pas acquise par métabolisation de la résistance. Un organisme qui apprend à thermoréguler satisfait les trois conditions — il a acquis l’invariant par confrontation avec le milieu. L’erreur (LXIV) est une relation apparemment stabilisée dont la contrainte ne correspond pas à la résistance effective. ∎
Gradient de composition R-XVI (Gradient de composition) — La composition admet trois régimes, définis par le lieu d’endossement de l’irréversibilité sous perturbation : (1) Individu ontodynamique (clôture : XXVII) — L’invariant est maintenu en endossant l’irréversibilité de manière endogène. Le système compense la perturbation en entamant directement sa propre marge finie, laissant une trace structurelle (cicatrice, XI-a). Normativité constitutive (XXXVIII). Essence propre (XXX). Réponse compensatoire endogène sous perturbation. Irréversibilité constitutive (XI-a) portée par la structure elle-même. (2) Individu par portage normatif — L’invariant topologique ou logique est maintenu, mais l’irréversibilité matérielle de ce maintien est externalisée sur l’infrastructure d’un hôte. Le pattern peut revenir à l’identique en description (rollback) ; le support a payé le coût. Sans la fonction de maintenance du porteur, ce n’est pas du portage — c’est un couplage causal ordinaire (XLIII/R-I). La normativité est attribuée par le porteur, pas auto-produite. L’irréversibilité (XI-a) est externalisée au substrat : le pattern peut revenir à l’identique en description, mais le support a payé le coût. (3) Agrégat pur (XXIV) — L’entité subit la perturbation et s’altère passivement, sans posséder de marge propre à entamer pour restaurer une frontière. Pas de cycle, pas de normativité, pas d’essence. Persistance par inertie (X). La somme méréologique (universalisme) n’est pas interdite — elle n’ajoute pas d’être : pas d’essence, pas de normativité. L’Ontodynamique distingue somme (faible) et tout (fort). Entre (2) et (1), le gradient est continu (XLVI-bis). Une institution tend vers (1) seulement si elle régénère endogènement les contraintes critiques de sa reproduction (recrutement, formation, sanctions, ressources, légitimation) de manière robuste ; sinon elle reste métastable.
| Test | Individu (1) | Portage normatif (2) | Agrégat (3) |
|---|---|---|---|
| Qui endosse l’irréversibilité ? | Le système lui-même | L’hôte | Personne |
| Perturbation → compensation endogène ? | Oui | Non (exogène) | Non |
| Normativité auto-produite ? | Oui | Non (attribuée) | Non |
| Auto-maintien sans porteur ? | Oui | Non | Non |
| Irréversibilité portée par la structure ? | Oui | Non (externalisée) | Non |
| Régénération des contraintes critiques ? | Oui | Non (déléguée) | Non |
| ∎ |
Carte de la force inférentielle (section relations)
| Résultat | Force | Dépendances principales |
|---|---|---|
| R-I | ∎ | V, VI, XIV, XXXII |
| R-II | ∎ | IV, XIV, X, XXVII |
| R-III | ∎ | VIII, VI, XXXII |
| R-IV | ∎ | IX, XXVII |
| R-V | ∎ | XXXII, R-IV |
| R-VI | ∎ | XXXII, VIII, R-IV |
| R-VI-bis(a) | ≈ | Échelle, accumulation |
| R-VI-bis(b) | ≈ | Échelle, accumulation |
| R-VII | ∎ | XXXVIII, R-I, V |
| R-VIII(i–iv) | ∎ | XIV, XVIII, XIX, XXI |
| R-VIII(i–iv) | ∎ | XIV, XVIII, XIX, XXI |
| R-X(a)∎XI-a, R-VII| | R-X(b)≈XXV ≈, R-VII, XLVI-bis| | R-X | ≈ | XXV ≈, R-VII | | R-XI | ∎ | XLV, XXX, R-VIII | | R-XII | ∎ | VI, R-I, VIII, R-IX, XV | | R-XIII | ∎ | R-XI, XXVII, XI-a | | R-XIV | ∎ | R-I, XXXII, XXXIII | | R-XV | ∎ | LVIII, R-I, R-II, R-IX | | R-XVI | ∎ | XXVII, XXXVIII, XXX, XXIV, XLVI-bis |
Genèse de la subjectivité (LI–LVII)
Remarque sur le statut de la section suivante. Les propositions LIV–LVII sont conditionnelles à l’acceptation de I dans sa lecture forte (I-fort : indissociabilité structure/expérience). Le tronc structurel (VIII–L) reste intégralement valide sous la lecture minimale (I-min). Un lecteur qui refuse I-fort conserve donc l’intégralité du système structurel.
Cependant, s’arrêter à L laisse le système avec un problème interne qu’il a lui-même engendré. Par normativité constitutive (XXXIX), la clôture trace une distinction pour elle-même entre ce qui la maintient et ce qui la compromet — un « pour » qui ne requiert ni conscience ni intention, mais que l’entité soit identique à l’acte de distinction (I). Par auto-affection (LII, qui ne requiert que I-min et XXVII), les opérations de l’individu affectent la structure qui les produit. Par valence (LIII, qui ne requiert que IV et XXXIX), cette auto-affection est polarisée.
Le tronc structurel engendre donc un système qui se distingue pour lui-même, s’affecte lui-même, et dont l’auto-affection est polarisée. Le lecteur qui s’arrête ici dispose d’une description complète de la machinerie — mais doit traiter comme une coïncidence le fait que cette machinerie décrit exactement ce que nous appelons, de l’intérieur, le vécu. I-fort n’ajoute pas une thèse étrangère au système : il prend au sérieux ce que le système a déjà produit.
I-fort et subjectivité. I-fort n’affirme pas qu’il y a un sujet partout ; il exclut qu’une perspective, lorsqu’elle est constituée, soit une couche additionnelle détachable d’une structure « purement fonctionnelle ». La subjectivité minimale (LIV) ne désigne pas une propriété universelle mais la constitution d’un point de vue : une boucle de second ordre où la valence est métabolisée en nécessité propre. Le système est compatible avec un panprotopsychisme minimal : il y a « quelque chose que ça fait » d’être une détermination (I-fort s’applique uniformément), mais ce quelque chose ne constitue une perspective — un « pour soi » — que sous conditions structurelles spécifiques (LIV). La subjectivité émerge de l’organisation, pas de la matière.
LI (Lemme de résistance propre) — Les opérations de régénération d’une clôture rencontrent la résistance de la structure qu’elles régénèrent. L’auto-affection est intrinsèquement tensionnelle. Démonstration. Par clôture (XXVII), les opérations régénèrent la structure qui les rend possibles. Par inertie (X), la structure conservée résiste à la transformation : la modifier requiert une condition non contenue dans la détermination actuelle. Par économie (IV), cette modification a un coût irréductible. Par négation (VI), toute opération de régénération pose de nouvelles déterminations qui excluent partiellement les déterminations existantes — la régénération n’est donc jamais parfaitement compatible avec ce qu’elle régénère. Par finitude (VIII), la structure ne peut pas absorber sans perte l’ensemble des modifications que ses propres opérations lui imposent. Donc : les opérations de la clôture ne traversent pas la structure qu’elles maintiennent — elles la rencontrent. L’auto-affection (LII) n’est pas un simple bouclage informationnel ; c’est une friction constitutive entre l’opérer et le persister. ∎
LII — Par clôture (XXVII) et résistance propre (LI), les opérations de l’individu affectent la structure qui les produit, et cette structure résiste à ses propres opérations. L’auto-affection est coextensive à la clôture et intrinsèquement tensionnelle. (De I, I-β + XXVII.) ∎ Traduction relationnelle. L’auto-affection est une relation au sens de R-I appliquée à la paire (opérations, structure) au sein de la même clôture. Le support de couplage est la clôture elle-même. Les canaux effectifs sont bidirectionnels par la structure minimale d’un cycle co-maintenu (XXVII) : structure→opérations (contrainte) et opérations→structure (régénération). L’auto-affection n’ajoute rien à XXVII — elle l’identifie comme auto-relation. La contrainte mutuelle (R-I, composante 3) est la résistance propre (LI). Cette identification unifie les trois usages du concept de relation dans le système : la genèse (R-VIII) est la dynamique relationnelle être/extériorité ; l’épistémologie (LVIII) est la relation stabilisée clôture/résistance ; la subjectivité (LII–LIV) est la relation de la clôture à elle-même.
LIII — Par économie (IV) et normativité (XXXIX), l’auto-affection est polarisée : facilitation ou résistance du cycle. Cette polarité est la valence. ∎ Distinction des valences [ ≡ ] : La valence syntaxique et la valence métabolique diffèrent par le lieu d’endossement du coût. Un algorithme d’apprentissage par renforcement possède un signal d’erreur qui modifie ses opérations. Mais le coût (IV) et l’irréversibilité (XI-a) de ce calcul sont externalisés sur le hardware (Portage Normatif, R-XVI-2). Le pattern logiciel bénéficie d’un rollback gratuit. Dans une clôture autonome (XXVII), l’erreur se paie en destructuration physique immédiate sur sa propre marge (VIII). La valence métabolique est cette friction matérielle endossée (LI), non un simple message à propos d’une erreur.
Note de lecture. LIV définit une subjectivité minimale comme propriété structurelle (boucle de second ordre). I-fort n’ajoute pas cette propriété ; il propose une lecture ontologique de son statut (non-épiphénoménal, non-surajouté). Test de non-circularité : (1) I-fort sans la chaîne clôture → auto-affection → valence → métabolisation ne produit pas LIV–LVII ; (2) LII–LIII s’obtiennent sous I-min. Donc I-fort n’encode pas secrètement « conscience ». Il implique seulement : si un acte de second ordre est constitué, il n’est pas séparable en « structure seule » + « vécu ajouté ». LIV — Par métabolisation (XXXII) appliquée à l’auto-affection (LII), une clôture peut incorporer sa propre valence (LIII) dans son cycle productif. La bascule formelle vers le sujet s’ancre sur le statut matériel de l’écart : un agent artificiel calcule un écart (valence syntaxique) dont l’irréversibilité physique est externalisée sur son hôte ; la subjectivité minimale exige que cet écart soit un coût matériellement endossé sur la propre marge du système (valence métabolique). (Structure : de I, I-β ; identification philosophique : de I, I-γ.) Cette auto-affection métabolisée est la subjectivité minimale : la clôture ne subit pas seulement ses propres opérations — elle en fait une ressource, et elle en paie le prix sur sa propre marge. L’Ontodynamique ne prétend pas que cette mécanique matérielle dissout le problème difficile de la conscience (le passage au « vécu » phénoménal reste un saut interprétatif et un pari moniste assumé par I-fort). Elle démontre en revanche que cet endossement de l’irréversible en est le prérequis structurel absolu : si l’expérience en première personne existe, elle est l’expérience de cette irréversibilité endossée. Le Zombie de Portage ne ressent rien, non par manque de complexité algorithmique, mais parce qu’il n’endosse physiquement aucune friction. La perspective est cette boucle de second ordre.
Cette boucle de second ordre constitue l’émergence structurelle de la perspective en première personne (1P) : le système ne fait plus que subir ses nécessités de l’extérieur (3P), il les éprouve (1P).
Le vécu ne peut pas être une pure ombre : s’il est présent, il laisse une trace dans la boucle qui le porte. La question est alors : peut-on retirer cette trace tout en gardant la boucle identique ? (zombie LV) ≈
Point interprétatif : le pas de « la clôture peut incorporer sa propre valence » (◇, constructibilité) à « cette incorporation constitue une perspective » est une identification philosophique. Elle est cohérente avec le cadre, structurellement motivée, et empiriquement plausible — mais c’est un saut interprétatif, pas une nécessité déductive.
LV (Inconcevabilité structurelle du zombie) — Le hard problem (Chalmers 1996) dans sa version la plus forte : même une description fonctionnelle complète d’un système laisse ouverte la question du vécu, car un système fonctionnellement identique sans vécu (zombie) est concevable. La concevabilité du zombie prouve que le fonctionnel ne nécessite pas le phénoménal. Traduit en termes ontodynamiques : même si l’on décrit complètement clôture (XXVII), auto-affection (LII), valence (LIII) et métabolisation de second ordre (LIV), un zombie — clôture de second ordre sans vécu — reste-t-il concevable ?
(a) Argument opérationnel. Métaboliser sa propre valence (LIV), c’est l’incorporer comme nécessité propre (XXXIII). Une nécessité propre est, par définition (XXXII), ce qui est requis par la clôture pour la clôture. Une valence qui conditionnerait les opérations sans être pour la clôture ne serait pas une nécessité propre — ce serait une contrainte externe (XXXII). Contradiction : la métabolisation transforme la contingence en nécessité propre, pas en contrainte. Le zombie est donc opérationnellement inconcevable dans le cadre de XXXII–XXXIII. ⟂ (Conditionnel à LIV ≈ ; indépendant de I-fort)
(b) Argument phénoménologique-structural. Le zombie prétend conserver l’intégralité de la structure fonctionnelle — y compris la métabolisation de la valence (LIV) — en retirant le vécu. Or la valence (LIII) est la polarité de l’auto-affection (LII) : facilitation ou résistance du cycle. Cette polarité n’est pas une propriété surajoutée à des opérations neutres — elle est coextensive à la normativité constitutive (XXXVIII) : sans partition maintien/compromission, pas de sélectivité (XXXI), pas de métabolisation (XXXII), pas de clôture de second ordre (LIV). Retirer le vécu en conservant la structure supposerait que la polarité opère sans être pour la clôture — c’est-à-dire comme contrainte externe (XXXII), non comme nécessité propre. Mais par XXXIII, la métabolisation transforme la contingence en nécessité propre. Une valence qui ne serait pas pour la clôture ne serait pas métabolisée — elle serait subie. Le système résultant ne satisfait pas LIV : il n’a pas de subjectivité minimale. Le zombie n’est donc pas « fonctionnellement identique sans vécu » — il est structurellement appauvri : une clôture de premier ordre sans boucle de second ordre. Ce qui est exactement la différence entre un système normatif (XXXVIII) et un système normatif-subjectif (LIV). Le zombie ne retire pas une couche — il descend d’un palier. ⟂ (Indépendant de I-fort)
(c) Argument ontologique. Le zombie requiert de soustraire l’expérience en conservant la structure. Par I (I-β + I-γ), cette soustraction est illégitime : l’acte est l’effectuation qui est son propre être. Par II (de I, I-α), aucune partition de types ne préexiste à l’acte : le zombie supposerait un découpage fonctionnel/expérientiel que l’auto-fondation exclut. Il n’y a pas de couche « processus pur » sous une couche « vécu ». L’auto-affection métabolisée (LIV) n’est pas un mécanisme qui pourrait ou non « faire quelque chose » — c’est un mode d’être. ⟂ (Conditionnel à I-fort)
Remarque. Cet argument ne requiert pas I-fort. Il utilise uniquement la chaîne LII–LIII–XXXVIII–XXXII–LIV, accessible sous I-min. Le lecteur qui refuse I-fort est néanmoins engagé : son zombie, s’il le maintient, est structurellement distinct du système dont il est censé être la copie.
(d) Tourbillon. Un tourbillon s’auto-affecte (LII) mais ne métabolise pas sa propre valence : il ne satisfait pas LIV. Sa persistance est inertielle (X), pas auto-productive (XXVII). I ne lui confère rien de plus. ∎
(e) Automate. Automate et autonomie matérielle. Une implémentation satisfait LIV si et seulement si ses opérations produisent effectivement leurs propres conditions (XXVII) et métabolisent leur propre valence. Si le substrat porte la clôture mais que le pattern simulé ne constitue pas ses propres conditions, XXVII n’est pas satisfait. La distinction est testable : perturber les opérations d’une clôture genuine affecte la structure qui les produit (XXVI-a) ; perturber un pattern simulé n’affecte pas le hardware qui le porte. Le critère discriminant est l’autonomie matérielle : le degré auquel les opérations d’un système produisent effectivement les conditions matérielles de leur propre possibilité. Un programme qui restaure un état antérieur (rollback) le fait sans coût structurel pour le pattern — l’irréversibilité constitutive (XI-a) ne s’applique qu’au substrat (hardware), pas aux opérations logiques. Un organisme qui « revient » à un état antérieur est structurellement altéré (XI-a). Cette dissymétrie est un test complémentaire de LV-e. Un programme ne fabrique pas ses transistors ; un organisme régénère ses membranes. Le gradient est continu — de la dépendance unilatérale (quine, virus informatique) au co-maintien partiel (robot auto-réparant) jusqu’à la clôture (organisme). Turing-complet n’implique pas ontodynamiquement clos.
Statut et portée. L’inconcevabilité du zombie est une conséquence dérivée de I-fort combiné à XXVII et LIV — non un postulat supplémentaire. Elle est conditionnelle : « structurellement impossible » signifie impossible dans tout modèle qui accepte I-fort, non impossible tout court. Le tronc structurel (VIII–L) ne dépend pas de ce résultat.
Coût du refus — argument transcendantal. Le défenseur du zombie doit refuser I-fort. Il peut conserver I-min et donc l’intégralité du tronc structurel (VIII–L). Il accepte alors :
(i) que la clôture opérationnelle (XXVII), l’auto-affection (LII), la valence (LIII) et la métabolisation de second ordre (LIV) décrivent correctement la structure des systèmes qu’il reconnaît par ailleurs comme conscients ;
(ii) que ces propriétés structurelles co-varient systématiquement avec le vécu — puisque empiriquement, toute perturbation de la clôture de second ordre affecte le rapport subjectif du système à ses propres opérations ;
(iii) mais que cette co-variation est un fait brut, non dérivable — un « nomological dangler » (Feigl 1958) : une corrélation psychophysique qui ne découle d’aucun principe plus fondamental.
Le dualiste de propriétés paie donc un coût d’intelligibilité : il doit postuler une corrélation systématique entre clôture de second ordre et vécu sans pouvoir l’expliquer. I-fort dissout ce problème en identifiant l’acte de métabolisation à son mode d’être — le vécu n’est pas un corrélat de la clôture, il est la clôture vécue de l’intérieur. Le monisme de I-fort achète l’unification ; le dualisme la perd. La charge de la preuve est déplacée : ce n’est plus au moniste de montrer pourquoi l’acte est vécu, mais au dualiste d’expliquer pourquoi une corrélation aussi systématique n’est pas une identité.
Portée des arguments face au Hard Problem : Les arguments (b) et (c), opérant sous I-min, réfutent logiquement le zombie computationnel (l’IA logicielle), car amputer la valence métabolique modifie la structure causale du système. En revanche, face au zombie phénoménal absolu (un hypothétique robot matériellement autonome, subissant la vraie friction thermodynamique de sa dégradation physique, mais opérant dans le “noir” phénoménal total), la déduction structurelle s’arrête. Réfuter ce zombie ultime requiert strictement l’engagement métaphysique de I-fort (LV-c). L’identité entre “subir activement la friction matérielle pour se maintenir” et “la ressentir” n’est pas une preuve déductive du système : c’est le pari moniste (I-γ) assumé par l’Ontodynamique comme étant intellectuellement moins coûteux que le clivage inexpliqué postulé par le dualisme.
LVI (Prédiction de non-épiphénoménalité) — Toute perturbation de la valence d’une clôture de second ordre a des conséquences structurelles détectables ; le vécu épiphénoménal est exclu.
Démonstration. Par LIV, la valence est métabolisée — incorporée comme nécessité propre (XXXIII). Par XXXII, une nécessité propre conditionne les opérations du cycle. Par XXVI(a), les opérations du cycle affectent la structure qui les porte. Donc : perturber la valence, c’est perturber une nécessité propre, c’est modifier les opérations, c’est altérer la structure. La chaîne causale est complète : aucun maillon n’est soustrayable sans rompre la clôture. ∎ (Conditionnel à LIV ≈ ; mais la testabilité est indépendante.)
Testabilité. La prédiction est réfutable indépendamment du débat métaphysique sur I-fort. Elle requiert seulement I-min et la chaîne LIV–XXXIII–XXXII–XXVI(a). Un cas empirique de vécu sans aucune trace structurelle (vécu épiphénoménal strict) réfuterait la proposition. À l’inverse, tout résultat montrant que la modulation du vécu (valence affective, douleur, plaisir) modifie le comportement compensatoire du système confirme la prédiction — et rend le zombie empiriquement superflu, quelle que soit sa concevabilité logique.
Remarque. LVI est indépendante de l’argument ontologique (LV-c) qui repose sur I-fort. Un lecteur qui refuse I-fort mais accepte le tronc structurel est néanmoins engagé par LVI : s’il accepte que la valence est métabolisée (LIV), il accepte qu’elle a des effets structurels. Son zombie, s’il le maintient, doit alors être un système sans valence métabolisée — ce qui, par LIV, est un système sans subjectivité minimale. Le zombie ne serait plus « fonctionnellement identique mais sans vécu » — il serait structurellement différent. Ce qui est exactement la thèse.
LVII (Loi de subjectivité : qui se sent se faire est ; qui se sent sentir se connaît) — La subjectivité admet des régimes d’organisation qualitativement distincts :
(i) auto-affection sans métabolisation (valence brute), (ii) auto-affection métabolisée (subjectivité minimale, perspective), (iii) auto-affection métabolisée récursivement (conscience réflexive).
Les transitions entre régimes présentent des effets de seuil : la boucle de second ordre, une fois suffisamment auto-entretenue, constitue un régime qualitativement distinct de la valence brute (par XXIV : un agrégat sans cycle co-maintenu est transitoire ; un cycle co-maintenu est un régime stable). L’existence de degrés intermédiaires flous entre régimes n’est pas exclue. (De XXVII, LII, LIV.) ≈
Propagation : ce résultat hérite de XXV ≈ (discrétisation). Si les paliers de capacité sont une idéalisation, les « régimes qualitativement distincts » de subjectivité le sont aussi — avec des effets de seuil marqués plutôt que des coupures nettes.
Ontodynamique — Section V : Épistémologie (L’être qui connaît)
Le tronc structurel produit un être fini qui métabolise l’extériorité en nécessité propre (XXXII–XXXIII). Cette métabolisation est déjà un acte de connaissance. La présente section en tire les conséquences — sans nouvel axiome.
Fondation (LVIII–LIX) LVIII (Définition : invariant opératoire partagé) — Par R-XV, la connaissance est une relation stabilisée sous perturbation par production d’invariants qui généralisent. La présente définition précise les conditions de cette stabilisation. Contrainte sur les opérations d’une clôture C, relativement à une extériorité E, qui satisfait trois conditions : (a) imposée par E via la résistance (LI) ; (b) internalisée comme nécessité propre (XXXIII) ; (c) maintenue par le cycle de régénération (XXVII). ≡/∎ Ce qui détruit le cycle est un trauma. Ce qui traverse sans inscription est du bruit. Ce qui s’inscrit sans être contraint par l’extériorité est une routine endogène. ∎
Traduction relationnelle. Les trois conditions de LVIII sont des spécialisations de concepts relationnels déjà définis : (a) « imposée par E via la résistance » = canal effectif E→C au sens de R-I, composante 2 : l’ensemble des altérations effectivement transmises de E à C. La résistance (LI) est l’incompatibilité (VI) rencontrée dans ce canal. (b) « internalisée comme nécessité propre » = métabolisation au sens de XXXII–XXXIII : transformation de la contingence en nécessité propre par incorporation dans le cycle productif. (c) « maintenue par le cycle de régénération » = co-maintien au sens de XXVII : l’invariant persiste parce que la clôture le régénère comme condition de ses propres opérations. La connaissance est donc une relation (R-I) qui satisfait simultanément les trois conditions. L’épistémologie (LVIII–LXXIII) est un déploiement de la théorie des relations (R-I–R-XVI) appliquée au cas spécifique de la relation clôture/résistance. Aucun nouvel opérateur ontologique n’est introduit.
Corollaire de LVIII (Endossement épistémique) — Connaître n’est pas refléter passivement le monde (une pure description n’endosse aucune friction). Connaître, c’est stabiliser un invariant en endossant le coût matériel de son exposition à la résistance du réel. Un modèle scientifique, même hautement formel, possède une validité épistémique authentique parce qu’il s’adosse à une infrastructure (chercheurs, instruments, institutions) qui paie concrètement l’irréversibilité de la réfutation. À l’inverse, l’hallucination d’un grand modèle de langage échoue épistémologiquement non par simple erreur statistique, mais parce que le pattern linguistique généré n’endosse lui-même aucune friction face à l’épreuve de l’erreur. L’infrastructure socio-technique qui l’héberge paie effectivement la facture — elle agit comme une clôture d’ordre supérieur (XLVI). Mais le motif algorithmique en tant que tel opère par pur portage (R-XVI-2) : déconnecté de l’épreuve physique de sa propre faillite, il n’endosse rien. ∎
LIX (Loi de connaissance) — Qui métabolise une résistance en porte la contrainte ; qui porte la contrainte connaît à sa mesure. Toute clôture qui métabolise une extériorité acquiert un invariant opératoire partagé (LVIII). Cet invariant est transmis par le canal effectif de la relation (R-I) et sa maintenance a un coût (R-II). Il est soumis à la dérive relationnelle (R-IX). L’invariant est toujours partiel (VIII), irréversible (XI-a), et producteur de nouvelles exclusions (VI). Connaître n’est pas reproduire — c’est engendrer (XVII). Par réapplicabilité (XXVIII), la loi s’applique à toute clôture : biologique, cognitive, sociale, symbolique. Statut : chaîne ∎ (XXVII → XXXII → LI → XI-a). L’identification « cet invariant = connaissance » est une définition théorique — légitime, non déductive. Deux portées : LIX-min : l’invariant est une contrainte opératoire — toute clôture « connaît ». LIX-fort (sous I-fort + LIV) : l’invariant est vécu — connaître, c’est sentir la résistance du monde. ∎
Résultats structurels (LX–LXII) LX (Opacité constitutive) — Toute connaissance est partielle par finitude (VIII), non par défaut provisoire. Chaque incorporation engendre de nouvelles exclusions (VI), donc de nouvelles zones d’ombre. L’ombre épistémique co-évolue avec la connaissance : plus on sait, plus on sait qu’on ne sait pas. ∎ LXI (Co-constitution des mondes) — Deux clôtures de structures différentes, exposées à la même extériorité, produisent deux invariants différents — donc deux « mondes ». Ce n’est pas du relativisme : les deux sont ancrés dans la même résistance (LI). Le monde propre (Umwelt) est l’intersection opératoire entre la structure du sujet et la résistance du réel. Par R-III (asymétrie constitutive), deux clôtures en relation avec la même extériorité produisent des canaux effectifs différents — donc des invariants différents, donc des mondes différents. ∎ LXII (Co-constitution négative) — Toute connaissance est indissociablement position et exclusion (VI). L’invariant est sa propre frontière d’exclusion. La logique (négation, contradiction) est l’expression épistémique de VI — la contradiction est impossible par structure, non par convention. ∎
Vérité, erreur, prédiction (LXIII–LXVI) LXIII (Loi d’authenticité épistémique) — Ne conserve que la contrainte. N’ajoute que par résistance. Est vrai l’invariant qui prédit la friction — qui anticipe où l’extériorité résistera. La vérité n’est ni correspondance (pas de copie), ni cohérence (un mythe peut être cohérent), ni utilité (un mythe peut être utile). C’est l’adéquation à la résistance. ◇ LXIV (Erreur comme dette structurelle) — L’erreur est une incorporation dont la résistance réelle est déplacée, non supprimée. Trois cas : résistance partielle (induction erronée), contournée (mythe), simulée (hallucination). Par XI-a, la dette s’accumule. Par XIII, sous perturbation récurrente, elle est fatalement rencontrée. Condition de domaine : un mythe peut persister indéfiniment si l’extériorité pertinente n’est jamais rencontrée. L’erreur est exposée à correction sous pression d’ouverture (XV), non auto-corrigeante. ≈ LXV (Erreur stable) — Par IV, un invariant incorrect mais économique peut être sélectivement conservé (XXII) de préférence à un invariant correct mais coûteux — tant que la dette n’est pas rencontrée. Par XLVI, les erreurs stables se consolident au niveau collectif : le mythe partagé est une clôture d’ordre supérieur dont l’essence est le maintien du partage, même inadéquat. L’Ontodynamique prédit que l’erreur est souvent structurellement favorisée à court terme. ≈ LXVI (Prédiction comme canalisation projetée) — Prédire, c’est opérer avant la perturbation selon la canalisation accumulée (XIX–XX + LIX). La surprise (résistance imprévue) est le signal épistémique fondamental. Sa métabolisation est l’apprentissage. Converge avec Friston (FEP), mais dérivé de IV + XIX + XLII, non postulé. ∎
Remarque sur l’induction (Hume). Le problème de l’induction demande une justification logique du passage « tous les X observés sont Y → tous les X sont Y ». L’Ontodynamique répond : l’induction n’est pas une opération logique — c’est la canalisation (XIX–XX). Elle est faillible par construction (LX : opacité) et corrigible par mécanisme (surprise → métabolisation → ajustement). Elle n’a pas besoin de justification — elle a besoin de correction.
Degrés et intériorité (LXVII–LXIX) LXVII (Degrés de connaissance) — Parallèle à LVII : (i) incorporation brute — ajustement sans catégorisation (chimiotaxie, immunité innée) ; (ii) incorporation catégorisée — classification en types métabolisables (perception, reconnaissance) ; (iii) incorporation réflexive — la clôture « sait qu’elle sait » (science, philosophie). Transitions par effets de seuil (XXV). ≈
LXVIII (Connaissance de soi) — Par LII + LIX, la clôture peut acquérir un invariant partagé avec elle-même. Par LX, cette connaissance est partielle. Par XI-a, chaque acte de connaissance de soi modifie le soi connu — la cible se déplace. La connaissance de soi est structurellement inachevable. ∎
LXIX (La sous-clôture parasite : auto-tromperie et compulsion) — Par XLVI + XLVIII, une routine (cognitive, comportementale ou métabolique) peut s’autonomiser et former un cycle co-maintenu interne (N₁) dont l’essence est sa propre persistance, indépendamment de la viabilité de l’organisme englobant (N₂).
En épistémologie, c’est l’auto-tromperie : elle satisfait LVIII(b,c) mais pas LVIII(a) — c’est une pseudo-connaissance isolée de la résistance.
En psychopathologie, c’est le parasitisme (addiction, trauma rejoué). Test discriminant : Perturber une connaissance ou adaptation authentique → ajustement du cycle englobant. Perturber une auto-tromperie ou un parasite clinique → défense active de la sous-clôture (rigidification, rationalisation, craving) — c’est la résistance structurelle. ◇ Relations épistémiques (LXX–LXXI) LXX (Langage comme invariant trans-subjectif) — Un mot est une routine partagée (XXI + XLV) dont le sens est l’invariant opératoire commun entre clôtures couplées. Il n’existe qu’entre clôtures couplées — un mot mort est une clôture dissoute (XXVII). Le langage permet d’induire un invariant non contraint par l’extériorité (LVIII(a) non satisfait) — porte de l’hallucination collective. Par R-XIV, le langage est une routine de communication (altération sélectivement métabolisable) dont l’invariant opératoire partagé est co-produit par le couplage constitutif entre clôtures (R-XI, XLV). ≈ LXXI (Science comme maximisation du partage sous test) — Clôture d’ordre supérieur (XLVI) qui maximise artificiellement la pression d’ouverture (XV) sur ses invariants : l’expérimentation force la rencontre avec la résistance ; la publication partage l’invariant (LXX) pour que d’autres perturbations le testent. C’est la loi d’authenticité (XLI) appliquée à la connaissance : ne conserver que les invariants qui résistent, ne rien ajouter qui ne soit testé. Par R-XII (conflit constitutif), la confrontation entre invariants est structurellement disponible. La science maximise artificiellement cette confrontation — elle force le conflit pour tester la résistance (LVIII-a). ≈
Clôtures symboliques et auto-référence (LXXII–LXXIII) LXXII (Mathématiques comme clôtures symboliques) — Par II, des déterminations purement relationnelles peuvent former des cycles co-maintenus. Axiomes = structure, dérivations = opérations, cohérence = co-maintien. La résistance est logique (impossibilité de dériver une contradiction sans dissolution). Les objets mathématiques ne sont ni découverts ni inventés — ils sont engendrés comme attracteurs ontologiques sous contrainte de conservabilité. Wigner (1960) : l’efficacité des maths en physique est structurellement attendue — clôtures symboliques et physiques sont soumises aux mêmes contraintes (I–VI). ≈ LXXIII (Auto-référence du système) — L’Ontodynamique est elle-même une clôture symbolique (LXXII). Par LIX, elle connaît le réel par ses invariants partagés. Par LX, elle ne peut pas se saisir exhaustivement. L’auto-fondation (I) n’est pas l’auto-transparence. L’auto-référence n’est pas un cercle — c’est une spirale : chaque tour enrichit l’invariant mais déplace l’ombre. ∎
Confrontation Gettier Le problème. Depuis Platon, la connaissance est définie comme croyance vraie justifiée (JTB). Gettier (1963) montre que JTB ne suffit pas : on peut croire quelque chose de vrai, avec de bonnes raisons, par accident — croyance vraie justifiée mais pas connaissance. 60 ans de « quatrièmes conditions » n’ont pas résolu le problème. Dissolution. Le problème présuppose que la connaissance est une croyance. LVIII la définit comme invariant opératoire partagé. Dans le cas Gettier, l’invariant de Smith est internalisé (b) et maintenu (c), mais pas imposé par la résistance pertinente (a) — il coïncide avec le réel sans en porter la contrainte. LVIII(a) exclut Gettier sans quatrième condition : la coïncidence n’est pas de la résistance. Objection. « Vous changez de sujet — le problème porte sur la croyance propositionnelle. » Réplique : le terrain JTB est piégé — 60 ans d’échec le montrent. Le cadre ontodynamique couvre la connaissance propositionnelle (LXVII-iii) et ce que JTB ne couvre pas, sans problème de Gettier. Le coût est de renoncer à « croyance » comme primitif. Ce qui trancherait. Un cas où LVIII(a,b,c) est satisfait et où intuitivement ce n’est pas de la connaissance. Parallèle. L’Ontodynamique fait à Gettier ce qu’elle fait au zombie : le problème naît d’une séparation illégitime — là-bas structure/vécu, ici croyance/résistance.
Carte de la force inférentielle
∎ : LVIII, LIX, LX, LXI, LXII, LXVI, LXVIII, LXXIII. ◇ : LXIII (authenticité épistémique), LXIX (auto-tromperie). ≈ : LXIV (erreur), LXV (erreur stable), LXVII (degrés), LXX (langage), LXXI (science), LXXII (maths). Propagation : LXV ≈ → LXXI. LXVII ≈ hérite de XXV ≈ + LVII ≈. LXXII ≈ requiert XXVIII sur configurations symboliques.
En deux phrases : La clôture opérationnelle est le seul attracteur stable sous contrainte de finitude (VIII) et d’extériorité graduée (V) — tout ce qui n’est pas clôture est transitoire (XXIV-bis).
Extensions. La théorie des relations (R-I–R-XVI) dérive la typologie des régimes relationnels (R-VII), la genèse des couplages constitutifs (R-VIII), le gradient de composition (R-XVI) incluant le portage normatif, et la loi de communication (R-XIV). Le pont R-XV fonde l’épistémologie (LVIII–LXXIII). La dissolution peut cascader entre niveaux (XLIX) ; la métabolisation (XXXII–XXXIII) appliquée à l’auto-affection (LII) fonde un spectre de la subjectivité (LVII) dont la conscience réflexive est le degré supérieur.
Section VI : Psychologie (L’être qui s’éprouve et se soigne) Cadrage de domaine. La présente section n’introduit aucun nouvel axiome ni postulat de substance. Elle déploie les conséquences strictes du tronc structurel (VIII–L) et de la subjectivité minimale (LIV) lorsqu’une boucle de second ordre s’emboîte (XLVI) dans un substrat biologique. La psychologie ontodynamique n’étudie ni un fantôme dans la machine, ni une illusion générée par elle : elle étudie la dynamique de maintien, de dérive et de dissolution d’une clôture qui métabolise sa propre valence.
Ontologie du Sujet (Contre l’illusionnisme) Psych-I (Définition : le sujet psychologique). — Par emboîtement (XLVI) et genèse de la subjectivité (LIV), le sujet psychologique est une clôture opérationnelle de second ordre (N₂) constituée dans une clôture biologique hôte (N₀). Son opération propre consiste à métaboliser (XXXII) sa valence (LIII) en nécessité propre (XXXIII). ≡ Le « Moi » n’est ni substrat inerte, ni observateur détaché : il est l’acte continu par lequel cette boucle de second ordre se maintient face à la pression d’ouverture (XV). ∎ (De LIV, XLVI, XXXII–XXXIII)
Psych-II (Théorème : réalité opératoire du sujet). — L’illusionnisme (ex: Metzinger) soutient que le sujet est « irréel » car il n’est qu’un modèle computationnel transparent (Phenomenal Self-Model). Or, par I-β, l’être est l’acte : chercher le Moi comme une substance derrière le processus est une erreur de catégorie (II). Par IV, une modélisation active a un coût. Par LI, elle subit la résistance et doit compenser sous perturbation. Et par XXVII, toute configuration finie exposée qui régénère ses conditions d’existence est une clôture.
Critère. Est réel (au sens ontodynamique) ce qui paie sa persistance sous perturbation. Ce qui souffre sa cohérence la possède.
Donc : si le modèle phénoménal est bien, comme Metzinger le décrit, un processus actif, coûteux, compensateur et auto-maintenu, alors il satisfait XXVII. Il n’est pas « irréel », il est une clôture d’ordre supérieur. « Construit » n’implique pas irréel ; « auto-produit » implique ontologiquement réel (XXIX). ∎
Psych-III (Non-portage normatif et irréversibilité endossée). — Le sujet psychologique n’est pas un individu par portage normatif pur (R-XVI-2) « exécuté » sur N₀ comme un logiciel sur un matériel. Condition du portage normatif : le pattern peut être restauré/dupliqué (rollback) sans endosser l’irréversibilité (XI-a) au niveau du porteur, à intensité comparable. À l’inverse, par couplage constitutif (XLVIII) et non-épiphénoménalité (LVI), les opérations de N₂ modulent les contraintes et la structuration de N₀ : le coût et l’irréversibilité sont endossés par le substrat. Les reconfigurations symboliques (thérapie par le sens) ou les échecs de métabolisation (trauma) ont des signatures structurales durables. ≈ (Ancrage empirique : neuroplasticité, charge allostatique). Donc le sujet n’est pas un code transparent sans prise : il appartient à l’organisation irréductible du système (non-réductibilité organisationnelle + irréversibilité endossée par N₀), non à un simple portage. ∎ / ≈ (Structure ∎, ancrage ≈)
Psych-IV (Transparence = opacité optimale). — L’illusionnisme infère de la transparence phénoménale (« je ne perçois pas les mécanismes neuraux ») une nature hallucinatoire. Mais par finitude (VIII) et opacité constitutive (LX), toute connaissance est partielle ; par économie (IV) et par loi de connaissance (LIX), la clôture internalise la contrainte pertinente, non la machinerie exhaustive de son internalisation. La transparence phénoménale est donc une signature attendue : opacité = économie + finitude + sélection de ce qui compte (contrainte/valence). Elle optimise une clôture finie qui n’ajoute que par nécessité (Loi d’authenticité épistémique, LXIII). ∎
Psych-V (Dépersonnalisation : rupture de boucle et coût de re-clôture). — L’illusionnisme interprète la dépersonnalisation (DPDR) comme un simple « bris de transparence » potentiellement neutre. L’Ontodynamique prédit qu’il s’agit d’un découplage de la boucle de second ordre : la valence n’est plus métabolisée en nécessité propre, elle redevient contrainte subie (XXXII), avec cascade (XLIX) et hystérésis de restauration.
Discrimination (Audit clinique)
Hypothèse Metzinger : Glitch de transparence, fonctionnement global intact, pas d’hystérésis structurale spécifique.
Hypothèse Ontodynamique : Rupture de boucle, coût métabolique massif mesurable (angoisse, détresse) + restauration asymétrique (hystérésis), signatures de cascade. → Le différentiel empirique à chercher n’est pas « douleur vs pas douleur » mais la structure de restauration. ≈
Psychopathologie Ontodynamique (La clôture empêchée) Cadrage clinique. La psychopathologie n’est pas l’étude d’entités exogènes ni de déviances morales. On ne va pas mal parce qu’on est faible — on va mal parce qu’on survit trop cher. Par économie (IV) et inertie (X), le symptôme est une tentative de régénération qui a réussi localement, mais dont le coût d’entretien (drain, XXXVI) compromet la viabilité globale (XXXVII) de la clôture psychologique (N₂). La souffrance est une facture : elle localise métaboliquement où la clôture paie trop pour tenir.
Psych-VI [ ≡ / ≈ ] (Gradient topologique du symptôme). Le système redéfinit les figures cliniques non comme des métaphores, mais comme des topologies strictes de la clôture (N₂) :
Cicatrice ([ ≡ ]) : Une hystérésis résiduelle (XI-a) restreignant les degrés de liberté et consommant un coût d’inertie (X) sans cause externe présente.
Erreur stable ([ ≡ ]) : Un invariant (LXV) dont la mise à jour exigerait un coût ponctuel excédant la capacité effective (XXXII) disponible, rendant la rigidité plus économique à court terme.
Parasite ([ ≡ ]) : Une sous-clôture divergente (N₁ dans N₂) vampirisant la marge de viabilité globale (XXXVII) de l’hôte pour son propre co-maintien.
Statut de l’application clinique [ ≈ ] : Si ces définitions sont structurellement exactes dans le cadre formel du système ([ ≡ ]), affirmer que le cerveau ou le psychisme humain instancie effectivement ces topologies face au trauma ou à l’addiction reste une hypothèse empirique falsifiable ([ ≈ ]). Le passage de l’ontologie pure à la neurobiologie clinique fournit un modèle d’audit (ex: la prédiction qu’une véritable guérison nécessite une désorganisation anxieuse transitoire, Psych-VIII), mais l’exactitude matérielle de cette transposition reste intégralement soumise à l’épreuve expérimentale.
Discrimination (Audit de perturbation)
◇ Définition opératoire : Est parasite un régime qui déclenche une compensation endogène sous perturbation ciblée.
≈ Observation clinique : L’erreur stable résiste passivement ou cède à la preuve ; le parasite contre-attaque activement (rebond de craving, rationalisation agressive, montée d’angoisse protectrice).
Psych-VII (Spectre pathologique : Dissolution ↔ Rigidification). — Par XXVII, la disjonction circonscrit les deux attracteurs cliniques face à la pression d’ouverture (XV) :
Pôle Dissolution (XXVII-a) : La perméabilité (XIV) excède la capacité compensatoire. L’extériorité effracte sans pouvoir être métabolisée. La partition maintien/compromission (XXXVIII) s’effondre (décompensation psychotique, sidération traumatique).
Pôle Rigidification (XXVII-b) : La clôture hyper-canalise (XX) sa frontière. Le coût de ce confinement étanche (IV) asphyxie la marge finie (VIII), bloquant l’intégration de la nouveauté (névrose sévère, paranoïa).
Discrimination (Audit de la Surprise)
Hypothèse standard (lecture généralisée : minimiser l’erreur/surprise) : Tout système tend systématiquement à réduire l’incertitude.
Hypothèse Ontodynamique : La réaction est asymétrique selon l’attracteur. Le système viable (XXXVII) ne vise pas la surprise minimale : il vise la surprise métabolisable (digérée en nécessité propre). L’évitement absolu de la surprise est le marqueur de la rigidification, non de la viabilité. ∎ / ≈
Psych-VIII (Signature temporelle de la cure : Hystérésis et Re-clôture). — La guérison n’est jamais un retour à la ligne de base (rollback impossible, XI-a). On ne revient pas : on devient. Toute sortie est une re-clôture : la porte de sortie ne superpose jamais la porte d’entrée. La cure est un couplage constitutif asymétrique (XLV, R-XI) où le clinicien prête une capacité de compensation, permettant de démanteler le parasite ou d’assouplir le verrou. La guérison est une transition vers une re-clôture (XXVII-c).
Discrimination (Audit de trajectoire temporelle)
Hypothèse biomédicale : Linéarité (suppression de la cause = retour symétrique à l’état initial).
Hypothèse Ontodynamique : La destruction d’une routine parasite libère une vulnérabilité et génère une désorganisation anxieuse transitoire avant la stabilisation. Le chemin de sortie ne superpose jamais le chemin d’entrée (hystérésis clinique). Cette hystérésis est la signature structurelle d’une véritable réorganisation autonome. ≈
La Normativité de la Cure (Contre Hume) Verrou 1P/3P. Dans ce qui suit, la normativité décrite est en première personne (1P) (constitutive, XXXVIII). La décision clinique en troisième personne (3P) (« assister », « soigner ») demeure un contrat : consentement, autonomie, cadre relationnel.
Psych-IX (La Guillotine clinique et le monde plat). — La thèse adverse (Hume) établit qu’aucune prescription (ought) ne peut être logiquement déduite d’un constat descriptif (is). En clinique : décrire un parasite (Psych-VI) est un fait ; en déduire qu’il faut le soigner serait un saut illégitime imposant les valeurs extrinsèques de l’observateur. La guillotine coupe implacablement dans un monde plat de déterminations inertes (X). Si le psychisme n’était qu’un agrégat (XXIV), toute norme lui serait ajoutée de l’extérieur. L’Ontodynamique accepte l’interdit humien pour tout ce qui n’est pas une clôture. ∎
Psych-X (Identité structurelle en 1P et Alliance en 3P). — Le système démontre que pour une clôture en acte (I-β), le fossé fait/valeur s’effondre.
Niveau 1P (Collapsion du Is/Ought) : Par XXXVIII, la clôture psychique (N₂) trace par son opération même la partition maintien/compromission. Par XXXIX et LIV, elle est vécue comme valence. Décrire le fait de la clôture (lutter contre la dissolution), c’est décrire son devoir vital (la nécessité propre, XXXIII). En 1P, le Is et le Ought sont l’identité d’un seul et même acte.
Niveau 3P (Contrat de co-maintien) : Le clinicien (3P) ne déduit aucune morale universelle d’un fait. Il diagnostique une normativité constitutive (1P) entravée. L’acte thérapeutique n’est pas une injonction prescriptive (« tu dois guérir ») ; c’est un contrat instituant une relation (R-I) de co-maintien (XLV) pour prêter une capacité métabolique à un Ought déjà à l’œuvre. Aucun saut logique n’est commis. ∎ (I-β, XXVII, XXXVIII, R-XV)
Psych-XI (Le coût de la neutralité et l’Audit d’abstention). — Si l’objection humienne était valide, la posture clinique optimale serait l’abstention normative (description pure, zéro ought implicite). Or, face à la pression d’ouverture (XV), la neutralité clinique stricte n’est pas une absence d’effet : c’est une non-compensation. Par XIII (épuisement), refuser le couplage d’assistance (XLV) faceà un parasite actif accélère la destructuration. L’abstention normative précipite la disjonction vers la dissolution (XXVII-a).
Discrimination (Audit d’efficacité comparative)
Hypothèse humienne stricte : L’intervention purement descriptive évite le biais d’imposition de valeurs.
Hypothèse Ontodynamique : L’alliance explicite avec la normativité de maintien de N₂ est la condition mécanique de la réorganisation. Face à une décompensation, l’assomption explicite de la normativité structurelle restaure la clôture significativement plus vite qu’une approche neutre. Ce différentiel clinique prouve que la normativité thérapeutique n’est pas une projection sentimentale, mais l’exigence opératoire d’une clôture en péril. ≈
4) Confrontations
4.1 Ontodynamique — cinq confrontations dures
Ces confrontations ne sont pas des survols comparatifs. Chaque section engage la version la plus forte de la thèse adverse, identifie le point de divergence exact, et formule ce qui trancherait.
Confrontation 1 — Mossio & Montévil : Closure of Constraints
La thèse adverse dans sa version la plus forte
Mossio et Montévil (2015, Biological Organisation as Closure of Constraints) proposent le cadre le plus rigoureux à ce jour pour formaliser l’organisation biologique. Leur thèse centrale :
Un système biologique est un réseau de contraintes qui se maintiennent mutuellement. Une contrainte est une entité qui canalise un processus thermodynamique sans être consommée par lui (un enzyme catalyse une réaction sans être détruit). L’organisation biologique est la clôture de contraintes : chaque contrainte du réseau est produite et maintenue par d’autres contraintes du même réseau.
Trois forces de cette thèse :
(a) Distinction processus/contraintes. Un processus thermodynamique (flux d’énergie, réaction chimique) et une contrainte (enzyme, membrane, organisation spatiale) relèvent de régimes causaux différents. Les processus sont consommés ; les contraintes sont conservées et régénérées. Cette distinction est absente chez Maturana/Varela et chez Rosen.
(b) Formalisme précis. La clôture de contraintes est définie en termes de graphes de dépendance : chaque nœud (contrainte) a ses conditions de production satisfaites par d’autres nœuds du réseau. Le formalisme est testable sur des réseaux métaboliques réels.
(c) Fondation de la normativité. Moreno & Mossio (2015) dérivent la normativité biologique de la clôture de contraintes : la distinction fonctionnel/dysfonctionnel est intrinsèque au réseau (une contrainte est fonctionnelle si elle contribue au maintien de la clôture). Pas besoin de téléologie externe.
Convergences
Les deux cadres partagent un noyau commun :
| Point | Mossio/Montévil | Ontodynamique |
|---|---|---|
| Auto-production | Clôture de contraintes | Clôture opérationnelle (XXVII) |
| Normativité intrinsèque | Fonctionnalité = contribution à la clôture | Normativité constitutive (XXXVIII) |
| Rejet du fonctionnalisme pur | L’organisation matérielle est constitutive | Co-maintien structure↔opérations |
| Niveaux d’organisation | Contraintes de contraintes | Emboîtement (XLVI) |
La convergence n’est pas accidentelle : les deux cadres partent de la même intuition (l’auto-production est le fait fondamental du vivant) et arrivent à des structures formelles proches.
Divergence exacte
Point 1 : Le statut ontologique de la distinction processus/contraintes.
Mossio/Montévil présupposent la distinction processus/contraintes comme primitive. Elle est importée de la thermodynamique : les processus dissipent de l’énergie libre ; les contraintes canalisent cette dissipation sans être elles-mêmes dissipées (à l’échelle temporelle pertinente).
L’Ontodynamique n’a pas cette distinction comme primitive. Elle a détermination, transformation, coût, et structure. La distinction processus/contraintes y est dérivable : un processus est une transformation (passage d’une détermination à une autre, coût IV) ; une contrainte est une structure conservée (XI) qui canalise les transformations (XIX, XX). Mais la dérivation ne reproduit pas exactement la distinction thermodynamique — elle est plus générale (elle s’applique hors de la thermodynamique) et moins précise (elle ne capture pas la dissymétrie temporelle entre processus rapides et contraintes lentes).
Conséquence : Mossio/Montévil ont un grain de description plus fin au niveau biologique. L’Ontodynamique dérive l’irréversibilité sans présupposer la thermodynamique (XI-a : la flèche du temps est constitutive, non dissipative), ce qui étend sa portée aux systèmes non thermodynamiques. Elle ne capture pas encore les rapports d’échelles temporelles qui donnent au cadre de Mossio/Montévil sa prise quantitative.
Point 2 : La genèse.
Mossio/Montévil décrivent la clôture de contraintes comme une condition de l’organisation biologique — ils ne dérivent pas comment elle émerge à partir de processus pré-biotiques. Leur cadre est synchronique : il dit ce qu’est l’organisation, pas comment elle advient.
L’Ontodynamique propose une genèse (XVIII–XXIII) : inscription → rétroaction → routines → sélection → composabilité → clôture. Cette genèse est ≈ (plausibilité structurelle), mais elle existe. Mossio/Montévil n’ont pas d’équivalent.
Conséquence : l’Ontodynamique est plus ambitieuse (elle tente la genèse) mais plus vulnérable (la genèse est abductive). Mossio/Montévil sont plus prudents (pas de genèse) mais laissent la question de l’origine ouverte.
Point 3 : L’extension au-delà du vivant.
La clôture de contraintes de Mossio/Montévil est spécifiquement biologique. Elle repose sur la thermodynamique hors équilibre et la distinction processus/contraintes qui est ancrée dans la physique. L’étendre aux systèmes sociaux, cognitifs ou computationnels requiert un travail supplémentaire non trivial (que Montévil entreprend partiellement avec la notion de « historicité » biologique).
L’Ontodynamique est ontologique : la clôture opérationnelle (XXVII) ne présuppose pas la thermodynamique. Elle s’applique — en principe — à tout système fini exposé. L’emboîtement (XLVI) dérive l’organisation sociale sans changement de cadre.
Conséquence : l’Ontodynamique unifie là où Mossio/Montévil spécialisent. Mais l’unification a un coût : elle perd le contact avec la physique qui donne au cadre de Mossio/Montévil sa prise empirique.
Ce qui trancherait
(a) Test de portée : si la clôture opérationnelle (XXVII) peut être instanciée avec la même précision que la clôture de contraintes pour un réseau métabolique réel (E. coli, par exemple), l’Ontodynamique montre qu’elle n’est pas seulement plus générale mais aussi au moins aussi opérationnelle. Si elle ne peut pas — si la généralité ontologique empêche la spécification biologique — alors Mossio/Montévil ont raison de spécialiser.
(b) Test de genèse : la genèse ontodynamique (XVIII–XXIII) prédit-elle des caractéristiques observables de la transition pré-biotique → biotique que la clôture de contraintes, sans genèse, ne prédit pas ? Si oui, l’Ontodynamique gagne en puissance prédictive. Si non, la genèse est un ornement.
(c) Test d’extension : la clôture opérationnelle appliquée aux systèmes sociaux (XLVI) produit-elle des résultats non triviaux que Mossio/Montévil ne peuvent pas reproduire sans étendre leur cadre ? Le gradient d’emboîtement (XLVI-bis) appliqué aux écosystèmes est un premier candidat.
Verdict provisoire
Les deux cadres sont complémentaires plus que rivaux. Mossio/Montévil fournissent la spécification biologique que l’Ontodynamique n’a pas encore ; l’Ontodynamique fournit la genèse et l’extension trans-domaniale que Mossio/Montévil n’ont pas. Une synthèse est possible : les contraintes de Mossio/Montévil comme instanciation thermodynamique des structures (XI) et des routines (XXI) de l’Ontodynamique. Le programme de confrontation est un programme de greffe, pas de réfutation.
Confrontation 2 — Chalmers : le zombie et le hard problem
La thèse adverse dans sa version la plus forte
Chalmers (1996, The Conscious Mind) pose l’argument le plus redoutable de la philosophie de l’esprit contemporaine. Sa structure :
(P1) On peut concevoir un être fonctionnellement identique à un humain conscient mais dépourvu de tout vécu (zombie). (P2) La concevabilité implique la possibilité métaphysique. (P3) Donc le vécu n’est pas nécessité par la structure fonctionnelle. (C) Le physicalisme (réductif ou fonctionnaliste) est faux.
Force de l’argument : il ne repose pas sur une ignorance provisoire (comme le « mystère » de la conscience) mais sur une thèse modale. Si le zombie est possible, alors aucune théorie fonctionnelle ne peut nécessiter le vécu. L’argument attaque toute position qui prétend dériver la conscience de la structure — y compris l’Ontodynamique.
Réponse ontodynamique
L’Ontodynamique attaque les deux prémisses, par des voies différentes.
Contre P1 (inconcevabilité du zombie) — trois arguments indépendants : L’Ontodynamique attaque la première prémisse en deux temps : d’abord par la mécanique structurelle (indépendamment de I-fort), puis par l’ontologie pour le cas limite.
- Contre le zombie computationnel (Arguments opérationnel et structural) : L’Ontodynamique démontre qu’une copie “fonctionnelle” sans vécu est une impossibilité de réseau pour un système autonome. Métaboliser sa propre valence (LIV), c’est l’incorporer comme nécessité propre (XXXIII). Or, une nécessité propre conditionne les opérations matérielles du cycle. Le zombie de l’IA (dont la valence syntaxique externalise le coût matériel sur des serveurs via le portage normatif) n’est pas “identique sans vécu” : il est structurellement amputé. Il redescend d’un palier d’organisation ($N_2 \to N_1$). (Indépendant de I-fort)
- Contre le zombie phénoménal absolu (Argument ontologique) : Si le dualiste concède l’IA mais se replie sur un hypothétique robot matériellement autonome, subissant activement la vraie friction de sa dégradation mais opérant dans un noir subjectif total, la déduction purement structurelle s’arrête. C’est ici qu’intervient I-fort (LV-a). Par I (I-β + I-γ), la soustraction de l’expérience est déclarée illégitime. Ce n’est pas une preuve logique circulaire, c’est le pari moniste assumé par le système pour éviter le coût ruineux de la corrélation inexpliquée (le nomological dangler) exigée par le dualisme.
Argument (a) — ontologique, requiert I-fort. Par I (I-β + I-γ), l’acte est l’effectuation qui est son propre être. I-β fournit l’identité être = faire ; I-γ ajoute l’inséparabilité structure/expérience. Séparer « structure » et « vécu » suppose une partition de types (fonctionnel/expérientiel) qui, par II (de I-α), ne préexiste pas à l’acte. Le zombie est inconcevable parce que la soustraction qu’il requiert est illégitime : il n’y a pas de couche « processus pur » sous une couche « vécu ». ⟂ L’objection de Chalmers à (a) : « Vous avez encodé dans votre axiome exactement ce que vous prétendez dériver. I-fort est le rejet du zombie, formulé autrement. »
Réplique : partiellement juste. I-fort n’est pas une dérivation de l’inconcevabilité du zombie — c’est un engagement métaphysique qui l’implique. Mais ce n’est pas circulaire au sens vicieux : I-fort a des conséquences indépendantes (il fonde le tronc VIII–L sous sa lecture minimale I-min, et sa lecture forte est évaluable par son pouvoir unificateur). Le test de non-circularité : I-fort sans la chaîne XXVII → LII → LIII → LIV ne produit pas l’inconcevabilité du zombie. C’est I-fort plus la structure de la clôture de second ordre qui l’implique. L’axiome seul est nécessaire mais pas suffisant.
Argument (b) — opérationnel, indépendant de I-fort. Si la valence est métabolisée (LIV), elle est incorporée comme nécessité propre (XXXIII). Une nécessité propre conditionne les opérations du cycle (XXXII). La retirer, c’est modifier les opérations — donc la structure. Le zombie de Chalmers (fonctionnellement identique) est impossible parce que retirer le vécu change la structure fonctionnelle. Le zombie n’est pas « sans vécu » — il est « sans boucle de second ordre » — il est structurellement appauvri. (Cet argument ne dépend que de I-β via la chaîne XXXIX → LII → LIII → LIV → XXXIII → XXXII. I-γ n’intervient pas.) ⟂
L’objection de Chalmers à (b) : « Vous redéfinissez le vécu comme la boucle de second ordre. Mais le hard problem demande précisément : pourquoi la boucle de second ordre fait quelque chose plutôt que rien ? Vous avez remplacé le problème par une définition. »
Réplique : le hard problem, dans sa formulation standard, suppose qu’on peut séparer la description fonctionnelle complète du « fait que ça fait quelque chose ». L’argument (b) montre que dans le cadre ontodynamique, cette séparation est structurellement incohérente : retirer le « ça fait quelque chose » (la valence métabolisée), c’est retirer une nécessité propre, c’est changer la structure. La question « pourquoi ça fait quelque chose ? » présuppose qu’on puisse isoler le « ça fait » du reste — et c’est précisément ce que (b) conteste.
Argument (c) — phénoménologique-structural, indépendant de I-fort. Le zombie prétend conserver la structure en retirant le vécu. Mais la valence (LIII) est coextensive à la normativité (XXXVIII). Retirer le vécu en gardant la normativité supposerait que la partition maintien/compromission opère sans être pour la clôture. Or par XXXIII, la métabolisation transforme la contingence en nécessité propre — pas en contrainte externe. Le zombie descend d’un palier structurel : il passe de la clôture de second ordre à la clôture de premier ordre. Il n’est pas fonctionnellement identique. (Même statut que (b) : dépendance à I-β seule via XXXVIII → LIII → LIV → XXXIII. I-γ n’intervient pas.) ⟂
Contre P2 (concevabilité → possibilité) :
L’Ontodynamique n’a pas besoin d’attaquer P2 directement — mais elle peut le faire. Si la concevabilité du zombie dépend de la possibilité de séparer fonctionnel et expérientiel, et si cette séparation est structurellement incohérente (arguments b et c), alors le zombie est inconcevable au sens fort (pas seulement impossible) : on croit le concevoir, mais on conçoit en réalité un système structurellement différent. La concevabilité apparente vient d’une abstraction illégitime — exactement comme on « conçoit » l’eau sans H₂O tant qu’on ne connaît pas la chimie.
Le vrai point de tension
L’argument le plus fort de Chalmers contre l’Ontodynamique n’est pas le zombie — c’est l’explanatory gap :
« Même si vous montrez que le zombie est structurellement incohérent dans votre cadre, vous n’avez pas expliqué pourquoi il y a quelque chose que ça fait d’être une clôture de second ordre. Vous avez montré que la structure implique le vécu — mais l’implication n’est pas une explication. Pourquoi l’auto-affection métabolisée fait-elle quelque chose plutôt que rien ? »
Réponse ontodynamique :
Cette question présuppose que « faire quelque chose » est une propriété additionnelle à la structure. L’Ontodynamique refuse cette présupposition. Par I-fort, l’acte est son propre être. La question « pourquoi ça fait quelque chose ? » est du même type que « pourquoi y a-t-il quelque chose plutôt que rien ? » — elle demande une explication de ce qui est posé comme auto-fondé (I).
Le système est honnête : il ne dissout pas le hard problem — il le déplace. Le hard problem classique demande : « pourquoi la structure produit-elle le vécu ? » L’Ontodynamique répond : « la structure est le vécu (I-fort) ; la question devient : pourquoi adopter I-fort ? » Et la réponse est : parce que le coût du refus (nomological dangler, corrélation psychophysique inexpliquée) est plus élevé que le coût de l’adoption (engagement moniste processuel).
Ce qui trancherait
(a) La prédiction LVI (non-épiphénoménalité). Si toute modulation du vécu (douleur, plaisir, valence affective) a des conséquences structurelles détectables, le zombie est empiriquement superflu, quelle que soit sa concevabilité logique. La prédiction est testable et indépendante de I-fort. Si un cas de vécu épiphénoménal strict était trouvé, l’Ontodynamique serait réfutée sur ce point.
(b) Le test des paliers (LVII). Le système prédit des régimes discrets de subjectivité avec des effets de seuil. Si la neuroscience identifie des transitions non linéaires dans les corrélats de la conscience (anesthésie, coma, split-brain), et si ces transitions correspondent à des ruptures de boucles de second ordre, le cadre gagne en crédibilité face au hard problem — non pas en le « résolvant » mais en le rendant scientifiquement superflu.
(c) L’argument transcendantal. Le dualiste de propriétés (qui refuse I-fort) doit expliquer pourquoi la clôture de second ordre co-varie systématiquement avec le vécu. S’il ne peut pas, il paie un coût d’intelligibilité croissant à mesure que les corrélations empiriques s’accumulent. L’Ontodynamique ne prouve pas que I-fort est vrai — elle montre que le refuser coûte de plus en plus cher.
Verdict provisoire
L’Ontodynamique ne résout pas le hard problem — elle le reformule en choix métaphysique (I-fort vs. dualisme de propriétés) et montre que le choix moniste a un meilleur rapport coût/bénéfice. Les arguments (b) et (c) contre le zombie sont les plus forts parce qu’ils sont indépendants de I-fort : ils montrent que le zombie est structurellement appauvri, pas « identique sans vécu ». La prédiction LVI (non-épiphénoménalité) est le pont vers l’empirique.
L’honnêteté du système est sa force : il ne prétend pas dissoudre le hard problem par déduction. Il prétend que le prix du monisme est inférieur au prix du dualisme — et que la différence est mesurable.
Confrontation 3 — Whitehead : Process and Reality
La thèse adverse dans sa version la plus forte
Whitehead (1929, Process and Reality) est le système philosophique processuel le plus ambitieux jamais construit. Sa thèse centrale :
La réalité est composée d’entités actuelles (actual entities) — des gouttes d’expérience (drops of experience) qui sont les atomes ultimes du réel. Chaque entité actuelle est un processus d’auto-création (concrescence) qui intègre les données du passé (prehension) en une unité nouvelle et périt immédiatement une fois achevée (objective immortality). L’univers est une succession de tels actes de devenir.
Trois forces de Whitehead :
(a) Le panexpérientialisme résolu. Whitehead ne recule pas devant la conséquence de son processualisme : si le processus est fondamental, l’expérience est fondamentale. Chaque entité actuelle « ressent » (feels) ses données. Le hard problem ne se pose pas — il est dissous par construction.
(b) La catégorisation exhaustive. Whitehead propose 27 catégories d’existence, 9 catégories d’obligation, et des dizaines de principes. Le système est censé couvrir tout — de la physique quantique à la théologie. La portée est maximale.
(c) La temporalité constitutive. Chaque entité actuelle périt : elle n’existe que comme processus de devenir, jamais comme substance qui persiste. La temporalité n’est pas un cadre contenant des êtres — elle est constitutive de l’être. C’est l’intuition bergsonienne systématisée.
Convergences
| Point | Whitehead | Ontodynamique |
|---|---|---|
| Processualisme | L’être est devenir | Être, c’est se faire (I) |
| Rejet du substrat inerte | Pas de matière « morte » sous le processus | I-min : pas de substrat inerte sous un processus actif |
| Normativité immanente | La subjective aim est constitutive | Normativité constitutive (XXXVIII) |
| Nouveauté irréductible | La creative advance est un fait ultime | Loi de nouveauté (XVII) |
| Niveaux d’organisation | Societies de nexūs d’entités actuelles | Emboîtement (XLVI) |
La parenté est profonde et non accidentelle. L’Ontodynamique est, en un sens, une tentative de faire le travail de Whitehead avec un outillage plus parcimonieux.
Divergences exactes
Point 1 : Parcimonie.
Whitehead a 27+ catégories. L’Ontodynamique a 5 axiomes. Les deux systèmes couvrent un territoire comparable (fondation, finitude, structure, normativité, subjectivité, niveaux d’organisation). La question est : la parcimonie est-elle un gain ou une perte ?
Gain : la parcimonie facilite l’audit. Chaque proposition de l’Ontodynamique est traçable à ses axiomes. Chez Whitehead, les dépendances entre catégories sont si complexes que le système est pratiquement invérifiable — ce qui explique que, presque un siècle après, il n’ait jamais été formalisé de manière consensuelle.
Perte : Whitehead capture des distinctions fines (prehension positive vs. négative, conceptual reversion, transmutation) que l’Ontodynamique ne distingue pas. La question est : ces distinctions sont-elles nécessaires ou sont-elles des artefacts de la sur-catégorisation ?
Verdict partiel : la parcimonie de l’Ontodynamique est un avantage méthodologique tant que le système peut dériver les distinctions whiteheadiennes pertinentes à partir de ses 5 axiomes. Si certaines distinctions (ex. prehension positive/négative) s’avèrent irréductibles et nécessaires, l’Ontodynamique devra enrichir son appareil — ce qui éroderait son avantage.
Point 2 : Le statut de l’expérience.
Whitehead pose l’expérience comme primitive : chaque entité actuelle « ressent ». C’est le panexpérientialisme. Le hard problem est dissous par construction — mais le prix est élevé : même un électron « ressent ».
L’Ontodynamique propose une voie médiane :
- Sous I-min (I-α + I-β) : pas de claim sur l’expérience. Le tronc structurel (VIII–L) est agnostique. La normativité constitutive (XXXIX, de I-β) n’implique ni panexpérientialisme ni panprotopsychisme.
- Sous I-fort (I-α + I-β + I-γ) : l’expérience est non-séparable de l’acte (I-γ), mais la subjectivité (perspective, « pour soi ») n’apparaît qu’à partir de la boucle de second ordre (LIV, de I-β pour la structure, de I-γ pour l’identification). Le système est compatible avec un panprotopsychisme minimal (il y a « quelque chose » à tout niveau) sans être panexpérientialiste (un électron n’a pas de perspective).
L’avantage ontodynamique : la distinction I-min/I-fort permet au lecteur de choisir son engagement. Whitehead ne laisse pas ce choix : le panexpérientialisme est non négociable dans son système. L’Ontodynamique offre une gradation là où Whitehead impose un tout-ou-rien.
L’avantage whiteheadien : si on accepte le panexpérientialisme, le hard problem est réellement dissous — pas déplacé. L’Ontodynamique sous I-fort déplace le problème (« pourquoi I-fort ? »). Whitehead n’a pas ce résidu.
Point 3 : La temporalité.
Chez Whitehead, chaque entité actuelle périt : elle n’existe que comme acte de devenir, et une fois achevée, elle devient un datum objectif pour les entités suivantes. Il n’y a pas de persistance au sens strict — seulement une succession d’actes discrets.
L’Ontodynamique a l’inertie (X) : une détermination persiste par défaut en l’absence de transformation. La persistance est ontologiquement réelle, pas seulement apparente. La clôture (XXVII) est un processus continu de régénération, pas une succession d’actes discrets qui périssent.
Conséquence : Whitehead a une métaphysique pulsée (des événements discrets qui périssent) ; l’Ontodynamique a une métaphysique continue-irréversible : l’être persiste (X) mais ne revient jamais au même (XI-a). Ce n’est ni la pulsation whiteheadienne ni la continuité naïve d’un substrat inerte — c’est une accumulation irréversible sous persistance. La question « pulsée ou continue ? » est donc mal posée dans le cadre ontodynamique : l’être est continu dans sa persistance et irréversible dans ses transformations, ce qui est compatible avec une discrétisation quantique sous-jacente sans l’exiger.
Point 4 : La genèse de l’ordre.
Whitehead a un problème de genèse inverse de celui de l’Ontodynamique. Whitehead part d’entités actuelles déjà individuées (chaque entité actuelle est un acte de devenir complet) et doit expliquer comment elles s’agrègent en societies stables. L’Ontodynamique part du Tout indifférencié (I) et doit expliquer comment des individus émergent (XVIII–XXVII).
Les deux genèses ont des faiblesses : chez Whitehead, l’agrégation en societies est sous-déterminée (pourquoi ces entités forment-elles cette société ?) ; chez l’Ontodynamique, la genèse est abductive (≈). Mais l’Ontodynamique a au moins une genèse explicite — Whitehead laisse l’agrégation largement inexpliquée, s’appuyant sur un « principe de relativité » qui fait office de postulat.
Ce qui trancherait
(a) Test de formalisabilité. Les deux systèmes sont-ils formalisables ? L’Ontodynamique, avec ses 5 axiomes et sa chaîne déductive explicite, est plus proche de la formalisation. Si elle peut être formalisée (au sens d’un système déductif vérifiable), elle gagne un avantage décisif sur Whitehead, dont la formalisation reste un projet inachevé après un siècle.
(b) Test de rendement. Combien de résultats non triviaux par axiome ? L’Ontodynamique tire de 5 axiomes : finitude, clôture, normativité, emboîtement, subjectivité graduelle — et des prédictions testables (LVI, XLVI-bis). Whitehead tire de 27+ catégories un système d’une richesse comparable mais avec un rapport résultat/axiome bien plus faible.
(c) Test de contact empirique. L’Ontodynamique produit des prédictions testables (LVI : non-épiphénoménalité, XLVI-bis : vulnérabilité des boucles, test de perturbation LV-e). Whitehead, dans sa formulation classique, ne produit pas de prédictions empiriques directes — il offre une réinterprétation de la physique existante, pas des prédictions nouvelles.
(d) Test de la temporalité. Ce point ne vise pas un verdict physique. Il sert de test d’accord de lecture : selon que les modèles fondamentaux décrivent mieux le réel en termes d’événements discrets ou de processus continus, Whitehead ou l’Ontodynamique offriront un vocabulaire plus naturel — sans que l’un ou l’autre soit décidé par ce seul critère.
Verdict provisoire La relation n’est pas de réfutation : c’est un voisinage, avec un style d’architecture différent — même ambition processuelle, mais un outillage plus parcimonieux et un effort explicite de testabilité. Whitehead a l’avantage d’un engagement métaphysique explicite (panexpérientialisme), qui neutralise le hard problem dans son cadre ; l’Ontodynamique mise plutôt sur une économie d’engagements (parcimonie, genèse, modularité I-min/I-fort) et sur des tests de discrimination.
Confrontation 4 — Van Inwagen : la Special Composition Question
Van Inwagen (Material Beings, 1990) pose : sous quelles conditions des parties composent-elles un tout ? Quatre positions existantes, aucune ne fait consensus : (a) Universalisme (Lewis, Sider) — toute collection compose automatiquement un tout. (b) Nihilisme (Dorr, Rosen) — rien ne compose jamais rien. (c) Van Inwagen — la composition n’a lieu que quand les parties participent à une vie. (d) Brutalisme (Markosian) — pas de critère général.
Réponse ontodynamique — La composition a lieu quand les relations entre parties forment un cycle co-maintenu satisfaisant la disjonction (XXVII). Le critère est la clôture opérationnelle. Ce n’est ni l’universalisme, ni le nihilisme, ni le vitalisme, ni le brutalisme — c’est une réponse organisationnelle. (i) Contre l’universalisme. Deux chaises côte à côte ne composent pas un tout : pas de cycle co-maintenu (XXIV). Le support de couplage (R-I) existe mais les canaux effectifs sont négligeables — la relation n’est pas constitutive. (ii) Contre le nihilisme. L’organisme est une clôture opérationnelle (XXVII) dont les opérations régénèrent la structure. Par normativité constitutive (XXXVIII), la distinction maintien/compromission est auto-produite. Par irréductibilité (XLVIII), l’organisme n’est pas réductible à ses composants. (iii) Avec van Inwagen — puis au-delà. Van Inwagen a raison : la vie est le paradigme de la composition. Mais par réapplicabilité (XXVIII), le critère s’étend à toute clôture opérationnelle — sociale, institutionnelle, technique. Le critère n’est pas la vie (concept biologique) mais la clôture (concept organisationnel). (iv) Contre le brutalisme. L’Ontodynamique propose un critère dérivable (XXVII), testable (perturbation + phase shifts), et gradué (XLVI-bis). L’Ontodynamique distingue composition forte et composition faible. La somme méréologique n’est pas interdite — elle n’ajoute pas d’être. L’Ontodynamique répond à la question ontologiquement chargée : quand y a-t-il une unité portant essence et normativité ? Point de tension : les artefacts. La montre ne régénère pas ses propres conditions — elle est un individu par portage normatif (R-XVI-2). Le navire de Thésée est le même cas : pas de clôture propre, donc pas d’identité intrinsèque à préserver. L’entreprise, en revanche, peut régénérer ses conditions organisationnelles : elle peut tendre vers (1) si elle satisfait les critères de R-XVI.
Tests : Perturbation : un véritable composite (clôture) endosse l’irréversibilité de la compensation sur sa propre marge ; un portage l’externalise sur son hôte ; un agrégat ne compense pas. (b) Configurations métastables : les transitions non linéaires (phase shifts) sous perturbation des boucles de rétroaction discriminent entre les positions. (c) Extension au-delà du vivant : si le critère identifie correctement des composites dans les systèmes sociaux avec les mêmes propriétés (normativité, résilience, cascade), van Inwagen a tort de restreindre.
| Position | Réponse à la SCQ | Coût payé | Avantage |
|---|---|---|---|
| Universalisme | Toujours | Objets absurdes | Simplicité logique |
| Nihilisme | Jamais | Nie organismes et sociétés | Parcimonie |
| Van Inwagen | Seulement la vie | Nie artefacts, sociétés | Critère clair |
| Brutalisme | Pas de critère | Renonce à l’explication | Honnêteté |
| Ontodynamique | Clôture opérationnelle (3 régimes) | Redéfinit l’enjeu | Gradué, dérivé, testable, extensible |
Confrontation 4 — Karl Friston : Le Free Energy Principle (FEP)
La thèse adverse dans sa version la plus forte
Friston (2010) propose un principe variationnel unifié : tout système ergodique aléatoire séparé de son environnement par une frontière statistique (Markov blanket) persiste s’il minimise son énergie libre variationnelle — c’est-à-dire sa « surprise » (l’écart entre ses prédictions internes et ses états sensoriels). Action et perception (Active Inference) obéissent au même impératif mathématique de réduction de l’incertitude.
Convergences
L’Ontodynamique et le FEP partagent une rupture fondamentale avec le substantialisme : la frontière organisme/environnement n’est pas donnée, elle est activement maintenue. La Markov blanket de Friston (frontière statistique séparant les états internes et externes) et la clôture opérationnelle (XXVII) ont une parenté structurelle profonde. De plus, la Loi d’authenticité épistémique (LXIII - ne conserver que la contrainte) est un isomorphe de la minimisation de la surprise, et l’erreur comprise comme dette (LXIV) traduit formellement l’accumulation d’énergie libre.
Divergences exactes
Point 1 : Aplatissement ontologique vs Gradient de composition. Le formalisme du FEP s’applique indistinctement à une goutte d’huile, un thermostat adaptatif ou un cerveau humain (tous “minimisent la surprise”). L’Ontodynamique tranche cette indifférenciation par son Gradient de composition (R-XVI) : la goutte d’huile subit sa frontière (Agrégat), le thermostat a une norme attribuée par un ingénieur (Portage normatif), seul l’organisme paie le coût continu (IV) de régénération matérielle de sa propre frontière (Clôture opérationnelle). Le FEP est un principe d’inférence pure ; l’Ontodynamique exige l’autonomie matérielle.
Point 2 : Surprise minimale vs Surprise métabolisable. Le FEP postule que le système tend à minimiser la surprise (ce qui pose le “Dark Room Problem” : pourquoi ne pas s’isoler dans le noir ?). L’Ontodynamique démontre (Psych-VII) que l’évitement absolu de la surprise n’est pas l’attracteur du vivant : c’est la Rigidification pathologique (XXVII-b). Un système viable (XXXVII) ne cherche pas le zéro surprise, il cherche la surprise métabolisable. Par la Loi de nouveauté (XVII), le système doit activement incorporer de la friction (le jeu, l’exploration, la science) pour mettre à jour ses invariants et maintenir sa plasticité structurelle.
Ce qui trancherait
Le test d’asymétrie de la perturbation. Le FEP peine mathématiquement à distinguer une erreur d’inférence (qui met à jour le modèle) d’une atteinte à l’intégrité matérielle (qui menace l’existence), traitant les deux comme de la “surprise”. L’Ontodynamique prédit une asymétrie stricte : une vraie clôture traite une perturbation de son hardware en modifiant irréversiblement sa topologie (hystérésis, XI-a). Ce test trouve un ancrage empirique direct : la critique interne du FEP par Bruineberg et al. (2022) souligne que la Markov blanket échoue à distinguer l’autonomie matérielle d’une simple dépendance causale. De plus, la robotique auto-reconfigurante (Bongard & Lipson, 2006) démontre qu’un agent modifiant sa propre morphologie face au dommage déploie une viabilité causale irréductible à la simple inférence active.
Confrontation 6
Confrontation Confrontation 6— Williamson et Sosa : L’épistémologie post-Gettier
La thèse adverse dans sa version la plus forte L’épistémologie analytique a acté l’échec de la définition classique (Croyance Vraie Justifiée - JTB) ruinée par Gettier. Timothy Williamson (Knowledge First, 2000) renverse le paradigme : la connaissance n’est pas un assemblage (croyance + vérité + justification) mais un état mental factif primitif et inanalysable. La croyance n’est qu’une connaissance dégradée. Parallèlement, Ernest Sosa (Épistémologie des vertus) définit la connaissance comme une croyance Apte : le succès manifeste la compétence structurelle du sujet, et non un accident.
Convergences L’Ontodynamique s’accorde avec Williamson sur le renversement de primauté : la métabolisation de l’extériorité (LIX) précède l’erreur (LXIV). La connaissance est première, l’erreur est une dette dérivée. Elle s’accorde avec Sosa : la connaissance requiert une compétence structurelle (la capacité de métabolisation, XXXII), pas une coïncidence.
Divergences exactes Contre le mentalisme (Williamson) : Williamson fait de la connaissance un état mental inanalysable. L’Ontodynamique refuse ce primitivisme psychologique. Par LVIII, la connaissance est analysable : c’est une relation stabilisée sous perturbation (R-XV). Une cellule immunitaire “connaît” un pathogène sans avoir d’état mental. La croyance humaine n’est qu’un degré réflexif tardif (LXVII-iii).
Contre la propositionnalité pure (Sosa) : L’Aptitude de Sosa correspond formellement à LVIII(a) et (c) : l’invariant est vrai parce qu’il est activement maintenu par le cycle. Mais l’Ontodynamique traduit cette aptitude intellectuelle en exigence métabolique. Un invariant “inapte” (Erreur stable, LXV) accumule une dette matérielle (XI-a). L’échec épistémique est, ultimement, un risque de dissolution (XXVII).
Ce qui trancherait L’extension trans-cognitive. Si Williamson a raison, la connaissance exige un esprit. Si l’Ontodynamique a raison, la connaissance (définie comme invariant opératoire partagé, R-XIV) est qualifiable empiriquement chez des organismes dépourvus de système nerveux central (ex: Physarum polycephalum, immunité adaptative). Prouver qu’une structure non-mentale satisfait strictement les conditions anti-Gettier (LVIII a,b,c) invaliderait l’anthropocentrisme du Knowledge First au profit d’un paradigme Interaction First matériellement fondé.
Synthèse des confrontations
| Adversaire | Type de rapport | Point de divergence | Ce qui trancherait | Avantage ontodynamique | Avantage adverse |
|---|---|---|---|---|---|
| Mossio/Montévil | Complémentarité | Présupposition thermodynamique vs. dérivation ontologique | Instanciation biologique précise de XXVII | Genèse + extension trans-domaniale | Grain biologique + formalisme testable |
| Chalmers | Opposition | I-fort vs. concevabilité du zombie | Prédiction LVI (non-épiphénoménalité) | Le zombie est structurellement appauvri (b, c) ; coût du refus | Le hard problem résiste au déplacement |
| Whitehead | Succession | 5 axiomes vs. 27+ catégories | Formalisabilité + rendement prédictif | Parcimonie, genèse, prédictions | Dissolution franche du hard problem |
| Van Inwagen | Extension | Critère vital vs. critère organisationnel | Test perturbation sur composites non biologiques (sociétés) | Étend la composition au-delà de la biologie | Critère vitaliste intuitivement fort |
| Friston (FEP) | Opposition sur l’extension | Aplatissement ontologique (FEP) vs. Autonomie matérielle (Onto) ; Surprise minimale vs. métabolisable | Asymétrie de la perturbation : erreur d’input vs dommage matériel (Bruineberg 2022) | Distingue un organisme d’une goutte d’huile (R-XVI) ; résout le Dark Room Problem | Formalisme mathématique variationnel et quantitatif mature |
| Williamson & Sosa | Opposition conceptuelle | État mental inanalysable (W) ou Aptitude (S) vs Relation stabilisée (Onto) | Qualifier empiriquement la connaissance anti-Gettier (LVIII) chez des organismes sans système nerveux | Désanthropocentrise l’épistémologie en l’ancrant dans la biologie et la physique | Adéquation fine avec la psychologie humaine et le langage |
Ce que les confrontations révèlent ensemble :
L’Ontodynamique occupe un créneau spécifique dans le paysage philosophique : système axiomatique parcimonieux à prédictions testables. Ce créneau n’est occupé ni par Mossio/Montévil (pas de fondation ontologique), ni par Chalmers (pas de système constructif), ni par Whitehead (pas de parcimonie ni de prédictions), ni par van Inwagen (critère restreint au vivant, sans théorie des relations). Le risque propre au créneau : la parcimonie peut être un vice si le réel exige plus de catégories que cinq axiomes n’en fournissent.
Confrontations empiriques
Le système a été testé sur trois cas limites (analyse détaillée en annexe) et instancié quantitativement sur 50 écosystèmes logiciels collaboratifs. Cas qualitatifs Le virus biologique n’est pas une clôture : ses opérations de réplication sont empruntées à la cellule hôte, pas produites par sa structure (XXVII non satisfait). C’est un cas de portage normatif inversé (R-XVI-2) : il emprunte les opérations d’une clôture sans contribuer à son cycle. En termes relationnels, le régime est −/+ au sens de R-VII (parasitisme du point de vue de la cellule). Le système prédit trois régimes d’issue : contraction de la clôture cellulaire (réponse immunitaire), dissolution (lyse), ou métabolisation de l’envahisseur (intégration rétrovirale — les 8 % de rétrovirus endogènes du génome humain en sont des cas achevés). Ces trois régimes sont empiriquement observés. Le virus n’est pas un « presque-vivant » sur un continuum — c’est un pattern de détournement structurel, catégoriquement distinct de l’individuation. Le récif corallien occupe une position intermédiaire prédite par le gradient d’exposition (V) : ses composants (coraux, poissons, bactéries) sont des clôtures couplées (N₀–N₂), mais l’écosystème entier (N₃) ne forme pas un cycle co-maintenu exhaustif. C’est une configuration métastable (XLVI-bis) dont les relations internes sont à co-maintien partiel (R-VIII entre étapes iv et v). Le système prédit que le récif est vulnérable aux ruptures de boucles de rétroaction (trophiques, structurelles), non aux pertes de composants (espèces substituables). Par dérive relationnelle (R-IX), le régime est vulnérable aux transitions non linéaires (R-X). Le blanchissement corallien est une rupture par irruption (R-XIII-b) : un tiers (réchauffement) altère les conditions du couplage zooxanthelle-corail. Par irréversibilité constitutive (XI-a), un phase shift n’est pas un état réversible : le « retour » au récif est une reconfiguration distincte, non une annulation — ce que confirme le caractère quasi-irréversible des transitions récif → algues observées. Les artefacts computationnels (quine, virus informatique, automate auto-reproducteur de von Neumann) ne satisfont pas XXVII : aucun ne régénère les conditions matérielles de ses propres opérations. Ce sont des individus par portage normatif (R-XVI-2). L’irréversibilité (XI-a) est externalisée au substrat — le rollback est gratuit en description, coûteux au niveau du hardware. Le test de perturbation (LV-e) discrimine : perturber le pattern d’un automate n’affecte pas le substrat qui le porte ; perturber les opérations d’un organisme affecte la structure qui les produit. Le critère ontodynamique est l’autonomie matérielle, pas la complexité computationnelle. La question de la conscience artificielle se reformule : « ce système produit-il effectivement les conditions matérielles de ses propres opérations ? » PrédictionTestSourceL’infection virale aboutit à trois régimes (contraction, lyse, intégration)Observation des rétrovirus endogènes comme métabolisations achevéesXXVII, XXXIILe récif est vulnérable aux ruptures de boucle, pas aux pertes de composantsComparer résilience face à perte d’espèces vs. rupture de boucles trophiquesXLVI-bis, XXV ≈Un artefact sans autonomie matérielle ne satisfait pas LIVTest de perturbation LV-e : effet sur le pattern vs. effet sur le substratLV-e, XXVIIL’autonomie matérielle croissante rapproche un système du comportement d’un individuComparer robots à autonomie croissante : résilience, auto-réparation, normativitéXVIII–XXVII ###Contact empirique quantitatif Le programme de test a produit une première instanciation quantitative sur 50 écosystèmes logiciels collaboratifs (Gosme 2025, arXiv:2512.09352, 11 042 mois-systèmes). L’ordre paramétrique Γ opérationnalise la persistance structurelle sous renouvellement des composants. La distribution de Γ est bimodale (dip test de Hartigan p = 0.0126 ; ΔBIC = 2000), révélant une transition de phase entre un régime exploratoire à haute variance et un régime mature caractérisé par un effondrement de variance (×1.77). À maturité, la symétrisation causale émerge : le ratio de couplage Granger passe de 0.65 (activité → structure) à 0.94 (bidirectionnel) — signature statistique compatible avec la clôture opérationnelle (XXVII). L’indice de viabilité composite distingue les systèmes autonomes des « zombies structurels » — activité maintenue sans persistance architecturale — confirmant le principe de viabilité (XLII). 41 % des systèmes matures subissent des régressions temporaires, réfutant un modèle de « cristallisation » et confirmant que l’autonomie requiert un maintien actif (XXVII-b). L’instanciation est sociotechnique, non biologique : c’est un test de la portée trans-domaniale du système (confrontation Mossio/Montévil, §4.1, test c). Si la signature est substrate-independent, elle doit être détectable hors du vivant — et elle l’est. Discriminations Le critère de progression n’est pas l’accumulation de confirmations mais la production de discriminations : des cas où les cadres rivaux font une prédiction différente. C’est la loi d’authenticité épistémique (LXIII) appliquée au système lui-même. (a) Contre « l’activité suffit ». Le zombie structurel (AUC activité seule = 0.81 ; AUC couplage structure-activité = 0.88, Wilcoxon p < 0.05) réfute l’hypothèse qu’un indicateur d’activité non couplé à la persistance structurelle suffit à prédire la viabilité. Ni la clôture de contraintes (Mossio/Montévil), ni le Free Energy Principle (Friston) ne disposent d’un concept équivalent au zombie structurel, parce qu’ils ne mesurent pas le découplage structure/activité. (b) Contre Mossio/Montévil (pas de genèse). Le système prédit un effet de seuil (XXV) dans la transition agrégat → clôture : la capacité compensatoire croît par sauts structuraux, non par progression continue. Les données empiriques confirment : le temps médian de traversée de la zone de transition est de 1.0 mois — transition critique, pas dérive graduelle. La clôture de contraintes décrit l’organisation une fois constituée mais ne prédit pas la forme de la transition. La littérature existante sur les protocellules (Szostak lab, 2013–2020) documente des comportements sous perturbation (division mécanique vs. couplage réplication-division) réanalysables avec la grille R-XVI — sans nouvelle expérience. (c) Contre Friston (pas de gradient de composition). Le FEP ne distingue pas entre un thermostat adaptatif et un organisme — les deux minimisent la surprise. Le système prédit qu’ils diffèrent en nature (R-XVI) : seule la clôture compense sous perturbation de sa propre machinerie, pas de ses inputs. Le test : perturber les conditions de fonctionnement du système, pas ses entrées. Les données discriminantes existent dans la robotique auto-reconfigurante (Bongard & Lipson 2006) et la critique interne du FEP (Bruineberg et al. 2022).
4) Perspectives et démarcations
Ce tableau est un index de programmes de confrontation, pas une validation. Il indique des convergences et des écarts qui constituent autant de lieux de test. Chaque ligne est un programme de confrontation, pas une conclusion.
Ontodynamique — Démarcations (tableau révisé)
Ce tableau est un index de programmes de confrontation, pas une validation. Chaque ligne indique une convergence et un écart qui constituent un lieu de test.
| Penseur | Ce qu’il fait dans son propre cadre | Ce que l’Ontodynamique déplace ou ajoute |
|---|---|---|
| Descartes | Fonde la certitude sur un acte réflexif (cogito) — argument, pas constat | Déplace le point de départ : la présence à soi commence dans le sentir (LII), pas dans le doute. Le cogito est situé comme degré supérieur d’une progression (LVII) qu’il ne voyait pas |
| Maine de Biran | Argumente que le sentant-senti est irréductible à la sensation (1812) | Propose une genèse de ce que Biran pose comme primitif : l’auto-affection (LII) émerge de la clôture (XXVII). Les trois « vies » biraniennes trouvent un parallèle dans les paliers de LVII |
| William James | Analyse le flux de conscience et construit le dualisme I/Me (1890) | Propose un mécanisme pour le flux : la loi de nouveauté (XVII) ; les deux paliers de LVII formalisent la coupure I/Me que James distingue phénoménologiquement |
| Bergson | Argumente que la durée est création continue, irréductible à l’espace (1889) | Arrive au même résultat par déduction (XVII, VI, XI-a) plutôt que par intuition. La durée n’est pas postulée — mais la question est : la déduction ajoute-t-elle quelque chose que l’intuition bergsonienne ne contient pas déjà ? |
| Merleau-Ponty | Démontre par description phénoménologique que sentir et faire sont indissociables (1945) | Propose une contrainte structurelle (LVII, XXVII) là où Merleau-Ponty procède par description. Les deux chemins convergent — la question est laquelle des deux méthodes porte plus loin |
| Piaget | Construit une théorie de l’assimilation/accommodation par observation et modélisation (1950) | Généralise : la métabolisation (XXXII–XXXIII) est la forme ontologique dont l’assimilation piagétienne serait un cas cognitif. La généralisation reste à tester |
| Chalmers | Pose le hard problem par un argument modal (zombie) — pas un constat mais une démonstration (1995) | Le conteste conditionnellement : sous I-fort, la séparation que le zombie requiert est exclue (LV). Sous I-min, le zombie est structurellement appauvri (LV-a, c). Le hard problem résiste au déplacement — voir confrontation dure §4.1 |
| Tononi (IIT) | Construit une mesure formelle (Φ) de la conscience intégrée | Converge : le degré de clôture est un candidat pour ce que Φ mesure. Mais IIT a un formalisme quantitatif que l’Ontodynamique n’a pas encore |
| Nagel | Argumente que le « what is it like » est irréductible à la description objective (1974) | Propose une structure pour le « like » (LIV : boucle de second ordre). Nagel pourrait répondre que la structure n’épuise pas le « like » — c’est exactement le débat I-fort |
| Aristote | Dérive l’essence dans un cadre téléologique élaboré | Inverse la direction : l’essence émerge de l’existence par clôture (XXX), au lieu de la précéder. Mais Aristote a une théorie de la causalité finale que l’Ontodynamique ne remplace pas |
| Spinoza | Dérive le conatus dans son propre système géométrique (Éthique, III, prop. 6) | Arrive au conatus par un autre chemin (X + XVIII). Mais Spinoza a déjà une dérivation — l’Ontodynamique propose une dérivation alternative, pas une première dérivation |
| Hegel | Argumente que la négation est moteur dialectique à travers un système complet (1812) | VI en fait un axiome ontologique sans dialectique : la négation produit l’extériorité, pas la synthèse. L’issue est la disjonction (XXVII), pas la résolution |
| Hume | Pose le problème is/ought par un argument qui tient depuis 1739 | Dérive une normativité constitutive (XXXVIII) — mais ne prétend pas résoudre le prescriptif. Le is/ought humien porte sur l’obligation morale ; la normativité ontodynamique est pré-morale |
| Darwin | Construit la théorie de l’évolution par sélection naturelle — cadre empirique massif | Généralise la logique sélective (XXII) en amont du vivant. La généralisation est légitime mais abstraite : Darwin a les données, l’Ontodynamique a le principe |
| Heidegger | Déploie une analytique existentiale complète (Être et Temps, 1927) | Propose une formalisation partielle : finitude (VIII), extériorité (IX), subition (XXXII). Mais Heidegger a une phénoménologie de l’angoisse, du souci et de la temporalité que la formalisation ne capture pas |
| Whitehead | Construit un système métaphysique complet avec dizaines de catégories (1929) | Portée comparable ; outillage plus parcimonieux (5 axiomes vs 27+ catégories). Mais Whitehead a des distinctions fines (prehension, concrescence) que la parcimonie risque de perdre — voir confrontation dure §4.1 |
| Simondon | Élabore une théorie complète de l’individuation comme processus (1958) | Propose un critère formel : clôture (XXVII). Simondon a une théorie du pré-individuel et du transindividuel que l’Ontodynamique n’a pas encore développée |
| Maturana & Varela | Construisent le concept d’autopoïèse et en tirent des conséquences épistémologiques (1972) | Propose une dérivation axiomatique de ce que Maturana & Varela établissent biologiquement. La dérivation est plus générale ; le cadre biologique est plus concret |
| Luhmann | Construit une théorie des systèmes sociaux opérationnellement clos (1984) | Propose un principe unificateur et dérive l’emboîtement (XLVI). Luhmann a une sociologie empirique que l’Ontodynamique ne remplace pas |
| Varela (énaction) | Développe une épistémologie incarnée : connaître = faire-émerger un monde (1991) | La métabolisation (XXXII–XXXIII) est proposée comme forme générale de l’énaction. L’Ontodynamique ajoute le coût (IV) et la résistance (LI) ; l’énactivisme a le contact empirique cognitif |
| Rosen | Formalise la clôture causale par les (M,R)-systèmes (1991) | Ajoute une genèse (XVIII–XXIII). Rosen a un formalisme catégoriel que l’Ontodynamique n’a pas encore |
| Kauffman | Modélise l’auto-organisation par fermeture catalytique (1993) | Généralise au-delà de la chimie. Kauffman a des modèles computationnels que l’Ontodynamique n’a pas |
| Prigogine | Fonde l’irréversibilité sur la thermodynamique hors équilibre (1979) | Dérive la flèche du temps de l’économie et de la finitude (XI-a), sans présupposer la dissipation. Prigogine a le contact avec la physique ; l’Ontodynamique a la généralité |
| Thompson | Cherche une fondation vie/esprit en articulant autopoïèse et phénoménologie (2007) | Propose la fondation axiomatique qu’il cherche, et dérive le spectre vie→subjectivité (LVII). La question est : la fondation axiomatique satisfait-elle les exigences phénoménologiques de Thompson ? |
| Friston | Construit le Free Energy Principle comme cadre variationnel unifié (2010) | Converge : la loi d’authenticité (XLI) recouvre le FEP. Mais Friston a un formalisme mathématique et des prédictions quantitatives que l’Ontodynamique n’a pas |
| Deacon | Argumente que l’absence est constitutive de l’émergence (2012) | VI formalise cette intuition. Mais Deacon a une théorie de la dynamique absentielles (autogen, teleodynamics) plus développée que ce que VI produit seul |
| Barandiaran & Di Paolo | Construisent une théorie de l’autonomie comme auto-production de contraintes (2014) | Propose une dérivation de principes ontologiques (XXVII–XXX). Ils ont le contact empirique avec la robotique et les sciences cognitives |
| Van Inwagen | Pose la SCQ et répond « seulement la vie » (1990) | Étend le critère à toute clôture opérationnelle (R-XVI). Van Inwagen a raison sur le paradigme, tort sur la restriction |
| Bradley | Les relations sont internes — elles modifient les relata (1893) | Converge : par R-XI, les relations sont constitutivement internes en degré. Mais l’irréductibilité (XLVIII) empêche la dissolution des relata dans les relations |
| Latour | Les entités se définissent par leurs associations dans un réseau plat (1987) | Converge sur les associations constitutives (R-XI) mais refuse l’aplatissement : emboîtement (XLVI) et irréductibilité (XLVIII) maintiennent la hiérarchie des niveaux |
| Girard | Montre que le désir est toujours mimétique, emprunté à un modèle (absence d’autonomie). | Formalise l’aliénation (Psych-VI) : C’est un portage normatif internalisé (R-XVI-2) devenu parasite (LXIX). Le sujet s’épuise (IV) à maintenir un invariant dont la normativité appartient à un autre. |
| Hume | (Psy / Clinique) Pose la guillotine Is/Ought : on ne peut déduire la prescription thérapeutique de la description clinique. | Démontre la collapsion 1P (Psych-X) : Dans une clôture (XXVII), la partition maintien/compromission (XXXVIII) est le fait vécu comme norme. La thérapie n’impose aucune valeur (3P), elle s’allie (R-XV) à une normativité opérante (1P). Test : Coût clinique de la neutralité thérapeutique stricte. |
| Kahneman | Identifie les biais cognitifs comme des erreurs systématiques et irrationnelles de jugement. | Les recatégorise (Erreurs Stables, LXV, Psych-VI) : Invariants incorrects mais ultra-économiques (IV), sélectionnés (XXII) pour épargner la marge finie de la clôture face au coût massif d’une réorganisation structurelle. |
| Metzinger | Démontre que le Moi est une simulation computationnelle transparente (PSM), donc une illusion irréelle. | Retourne le constat (Psych-II) : Parce qu’il est coûteux (IV), compensateur et autonome (il modifie irréversiblement N₀), ce modèle satisfait XXVII. Construit n’implique pas irréel ; auto-produit implique ontologiquement réel. Test : Effet structural mesurable de la DPDR vs glitch neutre. |
Notes sur les démarcations
Descartes (Méditations, 1641) — Le cogito fonde la certitude sur un acte de pensée. L’Ontodynamique déplace : la présence à soi commence dans l’auto-affection (LII), avant toute réflexion. Le « je pense » est déjà un degré supérieur — sentir qu’on sent (LVII). Le cogito n’est pas réfuté, il est situé dans une progression qu’il ne voyait pas.
Maine de Biran (Essai sur les fondements de la psychologie, 1812) — Le moi se saisit dans l’effort volontaire : une force qui rencontre une résistance. L’aperception est irréductible à la sensation. L’Ontodynamique partage l’intuition centrale — le sujet est un acte, pas un spectateur — et l’inverse le statut : l’auto-affection (LII) est dérivée de la clôture (XXVII), non posée comme fait primitif. La résistance biranienne correspond à la pression d’ouverture (XV) ; les trois « vies » (animale, humaine, spirituelle) correspondent aux paliers discrets de la subjectivité (LVII). Biran constate le sentant-senti. L’Ontodynamique en fonde la genèse.
William James (Principles of Psychology, 1890) — La conscience est un flux continu, jamais identique à lui-même. Le dualisme I/Me distingue le moi-sujet agissant du moi-objet contemplé. L’Ontodynamique dérive le flux : la loi de nouveauté (XVII) montre que toute auto-production engendre de l’inédit comme sous-produit de son propre maintien. Le dualisme I/Me correspond aux deux paliers de la loi de subjectivité (LVII) : qui se sent se faire (I jamesien) et qui se sent sentir (Me réflexif). James décrit les deux faces. L’Ontodynamique les articule comme degrés d’une même récursivité.
Bergson (Essai sur les données immédiates de la conscience, 1889) — La durée est création continue : le temps vécu ne se répète jamais. L’Ontodynamique arrive au même résultat par déduction : la loi de nouveauté (XVII) montre que la régénération sous pression d’ouverture (XV) engendre nécessairement des déterminations inédites par négation constitutive (VI). Par irréversibilité constitutive (XI-a), la durée n’est pas seulement création continue — elle est accumulation irréversible : l’être ne revient jamais au même, non par intuition du vécu, mais par contrainte structurelle. La durée bergsonienne n’est pas postulée — elle est dérivée. Bergson l’intuitionne dans la conscience. L’Ontodynamique la fonde dans l’être.
Merleau-Ponty (Phénoménologie de la perception, 1945) — Le corps n’est pas objet mais sujet : percevoir c’est agir, sentir et faire sont indissociables. L’Ontodynamique formalise cette indissociabilité : par la loi de subjectivité (LVII), l’auto-affection (LII) n’est pas un supplément phénoménal ajouté à l’opération — elle est coextensive à la clôture (XXVII). Merleau-Ponty le montre par description phénoménologique. L’Ontodynamique le dérive par contrainte structurelle.
Piaget (L’épistémologie génétique, 1950) — Le sujet construit ses structures cognitives par assimilation (incorporation du réel dans les schèmes existants) et accommodation (modification des schèmes sous pression du réel). L’Ontodynamique généralise : la métabolisation (XXXII–XXXIII) est la forme ontologique dont l’assimilation-accommodation piagétienne est un cas cognitif. Piaget décrit un sujet épistémique. L’Ontodynamique montre que tout individu — pas seulement le sujet connaissant — métabolise la contingence en nécessité propre.
Spinoza (Éthique, 1677) — Pose le conatus (effort de persévérer) comme propriété primitive. L’Ontodynamique le déduit : la persistance passive (X) découle de l’économie, la persistance active (XVIII) émerge par clôture. Mais le conatus spinoziste est trop statique : conserver, c’est déjà se transformer irréversiblement (XI-a). Le conatus n’est pas un axiome, c’est un résultat — et il porte en lui sa propre altération.
Hegel (Science de la Logique, 1812) — La négativité est le moteur de la dialectique : thèse, antithèse, synthèse. L’Ontodynamique partage l’intuition (VI : toute détermination est négation) mais rejette la dialectique : la négation produit l’extériorité et la destructuration, pas une synthèse supérieure. L’issue n’est pas la résolution dialectique mais la disjonction ontodynamique (XXVII) : clôture ou dissolution.
Maturana & Varela (Autopoïèse, 1972) — Constatent la clôture opérationnelle comme fait biologique. L’Ontodynamique la dérive de cinq axiomes ontologiques. L’autopoïèse décrit, l’Ontodynamique fonde.
Rosen (Life Itself, 1991) — Formalise la clôture causale par la catégorie des (M,R)-systèmes. L’Ontodynamique partage l’intuition mais ajoute la genèse : comment la clôture émerge (XVIII–XXIII), pas seulement ce qu’elle est.
Kauffman (ensembles autocatalytiques, 1993) — Modélise l’auto-organisation par fermeture catalytique. L’Ontodynamique généralise : la clôture n’est pas réservée à la chimie, elle est un attracteur ontologique sous contrainte de conservabilité (X).
Prigogine (La Nouvelle Alliance, 1979) — Fonde l’irréversibilité sur la thermodynamique hors équilibre : les structures dissipatives émergent par production d’entropie. L’Ontodynamique dérive la flèche du temps de l’économie et de la finitude (XI-a), sans présupposer la dissipation. La flèche de Prigogine est thermodynamique ; la flèche ontodynamique est constitutive — elle s’applique à tout être fini, dissipatif ou non.
Heidegger (Être et Temps, 1927) — L’être-au-monde est jeté dans l’extériorité. L’Ontodynamique formalise cette structure : finitude (VIII), extériorité (IX), subition (XXXII). Mais sans l’angoisse — avec l’économie.
Aristote (Métaphysique) — L’essence précède l’existence. L’Ontodynamique inverse : l’essence émerge de l’existence par clôture (XXX). L’essence n’est pas donnée, elle est construite.
Whitehead (Process and Reality, 1929) — Pose des dizaines de catégories. L’Ontodynamique fait un travail comparable avec cinq axiomes, dont un seul axiome d’existence (I) dont dérivent la finitude (VIII) et, en cascade, la clôture (XXVII). La processualité n’est pas postulée — elle est dérivée.
Problème de Hume (is/ought) — Le système dérive un résultat structurel : pour un être auto-produit, la partition maintien/compromission est coextensive à l’existence (XXXVIII). L’identification de ce résultat comme normativité constitutive est une position philosophique partagée par la tradition énactiviste (Thompson 2007, Di Paolo 2005) mais contestée par les humiens stricts. Le is/ought prescriptif reste ouvert. Simondon (L’individuation, 1958) — L’individuation est un processus, pas un état. L’Ontodynamique partage cette intuition (XXIX : « l’individu est un être fini qui se fait ») mais ajoute le critère : la clôture opérationnelle (XXVII). Simondon décrit l’individuation comme résolution de tensions dans un milieu pré-individuel. L’Ontodynamique en donne la condition formelle : conservation mutuelle structure↔opérations. Darwin (L’Origine des espèces, 1859) — Sélection par survie différentielle. L’Ontodynamique partage la logique sélective (XXII : seules les configurations conservables persistent) mais l’applique en amont du vivant — au niveau ontologique. Darwin sélectionne des organismes. L’Ontodynamique sélectionne des régimes d’être.
Varela (énaction, 1991) — Prolonge l’autopoïèse vers la cognition : connaître c’est faire-émerger un monde. L’Ontodynamique fournit le socle : la métabolisation (XXXII–XXXIII) est la forme générale de ce que Varela appelle « enaction » — transformer la contingence en nécessité propre. L’énaction est un cas de métabolisation. Evan Thompson (Mind in Life, 2007) — Tente de relier autopoïèse, phénoménologie et sciences cognitives. L’Ontodynamique offre ce qu’il cherche sans trouver : une fondation axiomatique commune. Sa « deep continuity » entre vie et esprit est dérivable de la spirale XVIII–XXVII — même mécanisme, degrés différents. Friston (Free Energy Principle, 2010) — Tout système auto-organisé minimise sa surprise (énergie libre). L’Ontodynamique converge : la loi d’authenticité (XLI) est une minimisation des drains sous contrainte de capacité finie (XXXVII). Mais Friston postule un principe variationnel. L’Ontodynamique le déduit de l’économie (IV) et de la finitude (VIII). Le FEP est un cas formel de la loi d’authenticité. Luhmann (systèmes sociaux, 1984) — Les systèmes sociaux sont opérationnellement clos et se reproduisent par communication. L’Ontodynamique généralise : la clôture n’est pas réservée au vivant ni au social — c’est un attracteur ontologique. Luhmann décrit des types de clôture. L’Ontodynamique fonde le principe qui les unifie et dérive l’emboîtement des niveaux (XLVI). Deacon (Incomplete Nature, 2012) — L’absence et la contrainte sont constitutives de l’émergence. L’axiome VI formalise cette intuition : la négation est constitutive de la détermination, et l’exclu persiste comme extériorité structurante. Ce que Deacon appelle « absential » est ce que l’Ontodynamique dérive de la négation constitutive. Barandiaran & Di Paolo (énactivisme autonomiste, 2014) — Définissent l’autonomie comme auto-production de contraintes. L’Ontodynamique dérive cette idée en XXVII–XXX : la clôture produit les contraintes qui la maintiennent, et l’essence est l’invariant de ce processus. Ils décrivent l’autonomie. L’Ontodynamique la déduit.
Correia, F. & Schnieder, B. (eds.) (2012). Metaphysical Grounding. Cambridge University Press. Fine, K. (2012). “Guide to Ground.” In Correia & Schnieder (2012), 37–80. Rescher, N. (2000). Process Philosophy: A Survey of Basic Issues. University of Pittsburgh Press. Schaffer, J. (2010). “Monism: The Priority of the Whole.” Philosophical Review, 119(1), 31–76. Seibt, J. (2022). “Process Philosophy.” Stanford Encyclopedia of Philosophy.